开关电源是一种典型的反馈控制系统,其有响应速度和稳定性两个重要的指标。响应速度就是当负载变化或者输入电压变化时,电源能迅速做出调整的速度。因为开关电源的负载多数情况下都是数字IC,其电流会随着逻辑功能的变化而变化,比如FPGA在进行配置时,电流会增大一倍以上。而开关电源的输入电压也会有一定程度的波动。为了保证电源稳定输出,不产生跌落或者过冲,就要求电源必须迅速做出调整,使得最终输出的电压没有变化。而电源的响应速度就决定了电源的调整速度。
由于电源加入了反馈系统,就可能发生震荡。如果电源系统的参数没有设置好,就会产生震荡,结果就是电压上会被叠加一个固定频率的波动。导致电源不稳定。
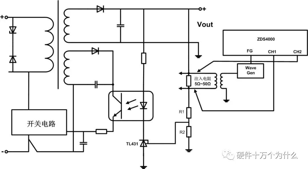
开关电源如下图所示:
从开关电源的框图中可以看出,该系统是通过一个反馈电路,将最终输出的变化反馈给比例电路,经过比例电路的等比例衰减,输入到误差放大器中。而后误差放大器通过比较该信号和内部参考信号的差异,来驱动后级脉宽调制器等一系列的输出环节,最终与干扰信号相互抵消,从而保证电源的稳定。
那应该如何测量出电源的响应速度和稳定性呢,在早期的调试中,大家会使用一个可变的电子负载来进行测试,但是由于现在的电子负载的变化频率远远低于开关电源的开关频率,该方法逐渐的不被大家所使用。目前比较常见的测试方式就是环路测试法。环路测试法就是向反馈回路中注入一个个单一频率的正弦波序列信号,然后根据电源系统的输出情况来判断其对各个频率干扰的调整能力。其环路响应的Gain越高,就说明电源对该频段的抗干扰能力越强。
环路测试框图如下所示:
从上图可以看出,环路测试实际上是将干扰信号通过反馈电路注入到误差放大器中,而后查看误差放大器加后级输出环节的级联响应。误差放大器的响应实际上就是该误差放大器的开环增益。所以环路的根本目的如下图所示:
随着一个个频率信号的扫描,最终将各个频道的环路增益绘制在一张图上,就会得到一幅很直观的频域特性图。
最终环路特性曲线如下图所示:

根据这张图,我们就可以判断电源设计是否稳定,是否有优化的空间。曲线的稳定性判定标准如下:
穿越频率:建议为开关频率的5%到20%,过高则不稳定,过低则响应速度过慢。
相位裕度:要求一定要大于45°,建议45°到80°。
穿越斜率(0dB附近):要求为单极点穿越,一般是要求穿越斜率在-1左右,即-20db/每十倍频。
增益裕度:建议大于10dB。
一般可从以下三个原则判定电源环路稳定性:
(1)、在室温和标准输入、正常负载条件下,闭环回路增益为0dB(无增益)的情况下,相位裕度是应大于45 度;如果输入电压、负载、温度变化范围非常大, 相位裕度不应小于30度。
(2)、同步检查在相位接近于0deg时,闭环回路增益裕度应大于7dB,为了不接近不稳定点,一般认为增益裕度12dB以上是必要的。
(3)、同时依据测试的波特图对电源特性进行分析,穿越频率按20dB/Dec闭合,频带宽度一般为开关频率的1/20~1/6。
如果有环路分析仪,就好说了,低温条件下,典型输入典型输出,测开环Bode图,按照上述评判标准进行判断就可以了。
干扰信号具体要如何注入到误差放大器呢,误差放大器的开环增益都非常大,都有60db左右。那么为了不使误差放大器输出饱和,输入信号必须在-50dbm左右,大概2mv左右,这个信号幅度太小,产生过于困难,一般的电磁噪声信号都要高过这个信号的幅度。显然这样直接注入是不可行的。为了能够成功注入干扰信号,我们需要利用反馈来进行。
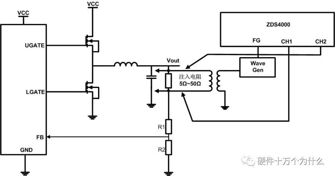
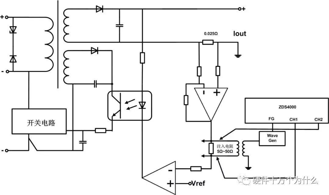
注入点如何选择
选择注入点,有一个比较简单的方法,对于电压源就是找设计电路时,用来计算电压的那两个电阻。设计电路时是按哪个电阻来调整输出的,就加到哪个电阻上。对于电流源,也与电压源大致相同,不过电流源中一般是没有R1或者R2,只要将注入电阻放在反馈电电路之后就可以了。
以下是几种典型电路的注入点实例。
1、非隔离电压环路:
2、隔离电压环路:
3、隔离电流环路:
问题是:中小企业往往没有足够的测试条件。在没有测试波特图的条件情况下,我们如何分析和判断环路稳定性呢?
若没有环路分析仪,就通过输出动态负载响应进行判断,测试条件:规格书标定的最低温度运行(如-25℃),额定输入电压,输出不要额外挂电容,负载进行半载---满载---半载切换(一般电流变化率可按照工业电源的标准0.1A/us的变化率设定),若此时输出动态响应能做到这个样子,基本就能判定环路很稳了:
如果电源环路不稳定,会表现为:
动态响应振荡 Phase点的jitter
对于典型的PWM开关电源,如果phase点jitter太大,通常系统会不稳定(就是之前提到的相位裕量不足,在动态负载情况下,时域的表现),对于200~500K的PWM开关电源,典型的jitter值应该在1ns以下。
本质为:开关占空比不稳定

文章转载来源:硬件十万个为什么(ID:hw100k_com)
全部0条评论
快来发表一下你的评论吧 !