超级电容器越来越多地用作备用电源,这在很大程度上是由于它们不断提高的体积能量容量和坚固性。大输出电容会使输入源的负载能力紧张,尤其是当该源受到协议(USB或PCMCIA)或高源电阻的限制时。输入源限制会使设计复杂化。LTC3128 通过向一个完整的超级电容器充电器添加一个可编程的准确输入电流限值来简化电源备份。图1显示,只需几个元件即可产生具有3.0A输入电流限值的超级电容充电器。

图1.具有输入电流限制的完整超级电容器充电电路。
LTC®3128 是一款降压-升压型 DC/DC 超级电容器充电器,具有可编程的准确输入电流限值 (高达 3A) 和主动平衡功能,采用 4mm × 5mm × 0.75mm QFN 或 24 引脚 TSSOP 封装。1.2MHz 开关频率以及低电阻、低栅极电荷集成开关为大输出电容器充电提供了一种高效、紧凑和扁平的解决方案。可编程输入电流限值的高精度 (±2%) 允许设计人员将最大电流消耗限制在略低于输入源的能力。
电容器电压监控和保护与集成的有源电荷平衡器相结合,可防止不匹配的电容器过压,并使漏电流不匹配的电容器保持平衡。这使得 LTC3128 非常适合于备份或脉冲负载应用。超级电容器由于其使用寿命长、循环能力大(长达 10 年和 500,000 次循环)和相对简单的充电曲线,是备用解决方案的理想选择。
超级电容器充电时间和保持时间
在设计备份系统时,两个最重要的标准是充电时间和保持时间。充电时间确定系统在承受电源故障之前需要运行的最短时间,而保持时间确定系统可以从其备用电源保持运行多长时间。
充电时间由编程输入电流限制、编程输出电压、转换器效率和输出电容的组合决定。图2显示了1F输出电容在3.0A编程输入电流下的充电时间。该曲线考虑了V在/ 5外和转换器效率。如果输出电容大于或小于1F,则充电时间与输出电容成比例。

图2.LTC3128 充电时间。
在充电结束时,LTC3128 回拨输入电流以对输出电容器堆栈上的充电进行上充。这样做是为了防止由于输出电容的ESR而导致的振动。图3显示了电容器接近完全充电时回拨的充电电流示例。电流通常在编程输出电压的95%回拨,这是用于充电时间计算的电压。

图3.输入电流充电曲线。
图1电路以3.0A和A V的编程输入电流为100F至4.2V充电在3.3V。图2显示,将1.0F电容从0V充电至4.0V (4.0V ≈ 0.95 • 4.2V)需要1.3秒。由于本例中的电容器大100倍,因此将100F电容器从0V充电至4.0V大约需要130秒。
为了确定可以为系统提供多长时间的备用电源,需要确定输出上的工作电压范围。对于此应用,工作输出电压为4.2V至1.0V。100F电容器上存储的能量可以确定为:

其中 W 是以焦耳为单位完成的功,C外是总输出电容,V初是 C 上的起始电压外和 V最后是最小电压C外可以跑到。
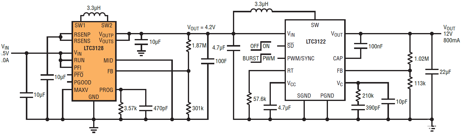
如果次级升压转换器连接到 V外,它充当超级电容器的恒定功率消耗。图4显示了由V供电的次级升压转换器示例外的 LTC3128。LTC3122 的产品手册显示,对于一个具有 100mA 负载的 12V 输出,一个 1V 至 4.2V 输入范围内的平均转换器效率约为 80%,从而在保持电容器上产生一个 1.5W 的恒定功率负载。保持时间可由以下因素确定:

其中 t备份是系统的保持时间,W数据处理是输出电容上可用存储的能量,P负荷是次级转换器的功耗。

图4.LTC3122 升压型转换器由 LTC3128 供电。
平衡超级电容器
使用超级电容器实现更高的输出电压需要将两个或多个电池串联在一起,因为每个电容器的最大电压通常指定在2.3V和2.7V之间,具体取决于电容器的制造商和类型。电容器的寿命取决于电容器两端的电压。为了延长电容器的使用寿命,电容器上的电压应调节在额定最大电压以下。电容器供应商通常指定如何降低其超级电容器上的电压以延长使用寿命。
LTC3128 集成了一个可编程最大电容器电压比较器和一个高效的有源充电平衡器。最大电容电压比较器查看每个电容两端的电压,并确保充电时不超过编程电压。如果任一电容器上达到最大编程电容器电压,则 LTC3128 将停止充电以平衡电池,然后恢复充电。
有源充电平衡器使用 LTC3128 的电感器有效地将电荷从一个电容器移动到另一个电容器以平衡它们,从而使电容器在其两端保持相同的电压。这一点很重要,因为在保持事件期间,如果电容器足够偏离平衡,其中一个电池的极性可能会反转,从而损坏电容器。仅当其中一个电池超出其编程的最大电容器电压时,或者输出电压处于稳压状态且电容器失衡但未违反最大电压时,LTC3128 才会平衡电池。
主动电荷平衡消除了无源平衡的高静态电流和连续功耗。图 5 示出了 LTC3128 配置了 100F 的总输出电容、一个 4.2V 的编程输出电压和一个 2.7V 的最大电容器电压。

图5.LTC3128 具有充电平衡器和最大电容器电压保护功能。
动力穿越应用
在备份系统中,在开始操作之前等待存储电容器充电的能力并不总是一种选择。电源穿越应用提供了一种直接从输入电源为次级转换器供电,同时为超级电容器充电的方法。LTC3128 允许次级转换器通过 LTC3128 内部的一个电流检测电阻器拉动其电流。这允许次级转换器从电源吸收所需的电流 (高达 4A),并且 LTC3128 将使用编程的输入电流(减去从次级转换器汲取的电流)为输出电容器充电。只要次级转换器吸收的电流永远不会超过编程输入电流,LTC3128 就会将从输入电源消耗的总电流限制为编程值,同时用剩余的可用电流为备用电容器充电。
为了延长备份时间,LTC3128 从 V 吸收的电流小于 1μA外停机模式时,或输入 UVLO 时小于 2μA。图 6 示出了一款使用 LTC3128 和 LTC3122 的电源穿越应用。

数字。采用 LTC3128 和 LTC3122 升压型转换器的电源穿越应用。
结论
LTC®3128 3A 降压-升压型 DC/DC 超级电容器充电器是一款简化型解决方案,用于在高可靠性、长寿命应用中高效充电和保护超级电容器。它具有精度为 ±2% 的可编程输入电流限值、可编程最大电容器电压比较器和有源电荷平衡功能。
审核编辑:郭婷
全部0条评论
快来发表一下你的评论吧 !