超级电容器,具有高达100F电荷存储的电容器,正在成为一种 在电力输送重要性高于其重要性的应用中替代电池 总储能。超级电容器具有许多优势 电池使它们在短期需要高功率时成为卓越的解决方案, 例如在电动穿越应用中。这些优点包括较低的有效 串联电阻 (ESR) 和增强的耐用性,面对重复充电。
像电池一样,超级电容器也有 一些专门的应用程序需要 使用专用 IC 是可取的。
超级电容器技术现在可以 提供高达 100F 的电容器,但 这些的最大工作电压 电容器为2.7V或更低。因为大多数 系统需要更高的工作电压 除此之外,许多超级电容器作为一对电容器提供 单个中心抽头封装。LTC4425 专为对两个堆叠充电而设计 超级电容器并提供稳压 系统负载的输出电压。
LTC4425架构
LTC4425 具有两种模式 操作:正常和LDO。
正常模式
在正常模式下,LTC4425 可以 被认为是具有电流的理想二极管 极限和超级电容器专用功能 (见图1)。如果我们忽略一切 但理想的二极管控制器,MPSNS 和 MPSW,LTC4425 的行为类似于理想 二极管。每当 V 时,MPSW 都会打开外是 低于 V在超过15mV。

图1.LTC4425 的框图。
电流的一小部分 (1/1000) V外引脚外向于电阻器 连接到 PROG 引脚和结果 将电压与基准电压进行比较。 当 PROG 引脚上的电压达到 参考电压,无额外电流 允许从 V 流出外针。
在正常模式下,调节功能 不受输出电压控制 独自一人,但由V在– V外(见图2)。 通过连接 FB 引脚转 V在.在正常模式下,只要 V在– V外大于0.75V,充电 电流为编程值的 1/10。 作为 V在– V外电压从 0.75V至0.25V,充电电流增加 线性地与编程值在 V在– V外= 0.25V。对于 V在– V外电压 小于0.25V,但大于15mV, V外电流为 1000/R进度,并且可以 高达2A。但是,MPSW 设备具有 RDS(ON)约50mΩ, 所以当V在– V外够小了,这个 电阻可能会限制电流。为 V在– V外电压小于15mV时, 理想二极管关断,降低电流 出 V外到一个小漏电流。

图2.正常模式下的超级电容器充电电流曲线旨在防止浪涌电流。
线性度测量模块模式
在LDO模式下,调节功能不 由 V 控制在– V外,但通过反馈 从输出电压。LDO模式为: 通过连接输出电压进行选择 分频器到 FB 引脚以设置最大值 输出电压。在LDO模式下, LTC4425 的行为类似于稳压器 提供编程电流 到负载并为超级电容器充电。 如果超级电容器位于 所需电压,LTC4425 继续 提供高达 编程的最大电流。
如果所需的超级电容器电压为 接近 V在尽可能,然后将 FB 引脚。这意味着循环永远不会 达到稳压,但输出电压将跟踪15mV以内的输入电压或 我V(输出)×·DS(ON),以较大者为准。
LTC4425 可限制可用的电流 到 V外针。通常这个电流是 用于为超级电容器充电,但 也可以去装载。在LDO模式下, 电流在两个方面受到限制, PROG 引脚和热限制。
PROG 基准电压,用于 LDO模式为1V,其分数为 五外印象深刻的电流 连接到 PROG 引脚的电阻器 为 1/1000。所以电流限制是1000 / R进度,并且可以高达2A。
如果想象给 100F 电容器充电, 即使在2A时,电压也会以20mV/s的速度变化。 而且,在这个充电过程中,有 耗散明显,通常为数 瓦。如果 V 的一部分外电流是 转到系统加载,然后是 为超级电容器充电延长。这 LTC4425 具有线性热调节功能 限制来自 V 的电流的环路外, 使得模具温度保持 低于105°C。 这是一个线性电路 适用于在正常操作下使用 条件,不是保护电路 那只是为了防止损坏。
LTC4425 特性
电压钳
每个上都有电压钳 堆叠输出超级电容器,来自 V外到 V.MID,以及从 V.MID接地。 这些电压钳的用途是 确保超级电容器不能 充电超过其额定电压。 可以选择每个堆叠超级电容器上的箝位电压 通过 SEL 引脚为 2.45V 或 2.70V。
假设输入电压为6V, 并且FB引脚接地,因此 LTC4425 处于 LDO 模式并正在尝试 将超级电容器充电至 输入电压。夹子将激活 每当任一堆叠的超级电容器 超过箝位电压。
为了将功耗保持在 检查钳位电路,LTC4425 自动降低充电电流 到编程值的 1/10 每当任一堆叠的超级电容器 接近箝位电压。
泄漏平衡器
LTC4425 可检测 通过比较堆叠超级电容器 V.MID到 V外.当 LTC4425 检测到 不平衡,它吸收或从 五.MID用于平衡超级电容器的引脚。
LTC4425 漏电平衡器主要 旨在解释自我的影响, 或系统泄漏,因此最大 灌电流或拉电流约为 1mA。然而,电压的相互作用 夹具和泄漏平衡器将 最终纠正甚至相当大的不平衡。 超级电容器可能成为 充电过程中不平衡,因为一个 堆叠中的电容器更大或更小 比另一个。对于相同的充电电流, 电容越大越低 电压比电容器小。所以, 较小的电容器可能会激活其电压 在较大的电容器之前箝位 完成充电,使堆栈不平衡。
然后,泄漏平衡器将接合并 慢慢地使堆栈恢复平衡。
全氟辛烷磺酸输出
LTC4425 监视和报告 V 的条件在和 V外根据 模式。如果 PFI 引脚为 低于 1.2V 或 (V在– V外) > 250mV (英寸) 正常模式)或 VFB< 1.11V (输入 LDO 模式),因此 PFO 可用于开关 超级电容器的负载,如果 有V的损失在(见图3)。
这在负载电流 远高于最大值 LTC4425 可以提供的电流。全氟辛烷磺酸罐 仅用于在没有 V 的情况下将负载切换到超级电容器在.

图3.从锂离子源为2节串联超级电容器充电。全氟辛烷磺酸监测仪V在这样电源仅在 V在失败。
请注意,PFO 监视 输入故障,或指示低电平 FB 引脚上的输出电压。如果 FB 引脚接地,即在 LDO模式为超级电容器充电 到 V在—那么PFO是永久性的 断言低,掩盖 V 上的任何故障在.
基于超级电容器 穿越系统
许多电子系统需要 短期备用电源系统 允许他们度过短暂的中断 掌权。同样, 有些系统需要时间来保存状态, 或清空易失性存储器或执行 通电时的其他内务处理任务 突然删除。例如,硬 驱动器可能需要停放头部,所以 它们不会落在媒体表面上。 这是一个机电系统 需要 20ms–100ms 的连续时间 在完全关闭之前供电。
另一个例子涉及效果 大型电机组的电源 系统。如果大型电动机 已开始,例如商业建筑 空调或电梯,电源 多条生产线的供应可能会崩溃 周期。通常输入电源存储 仅够一半的能量 一个循环和一个循环。供电的设备 通过输入电源需要一种工作方式 通常直到电源恢复。
穿越应用程序当然可以是 使用备用电池实现,但在 很多情况下,它需要一个非常大的电池 满足穿越功率的阵列 要求。虽然电池可以存储 很多能量,他们不能提供太多 单位体积功率,因为它们显着 源阻抗。电池也有相对的 寿命短,2~3年,及其护理 喂养需求很大。
另一方面,超级电容器, 非常适合短功率突发, 穿越应用程序。他们的低 源阻抗允许它们供电 在相对较短的时间内提供显着的功率,并且它们相当可观 比电池更坚固。
穿越应用程序设置
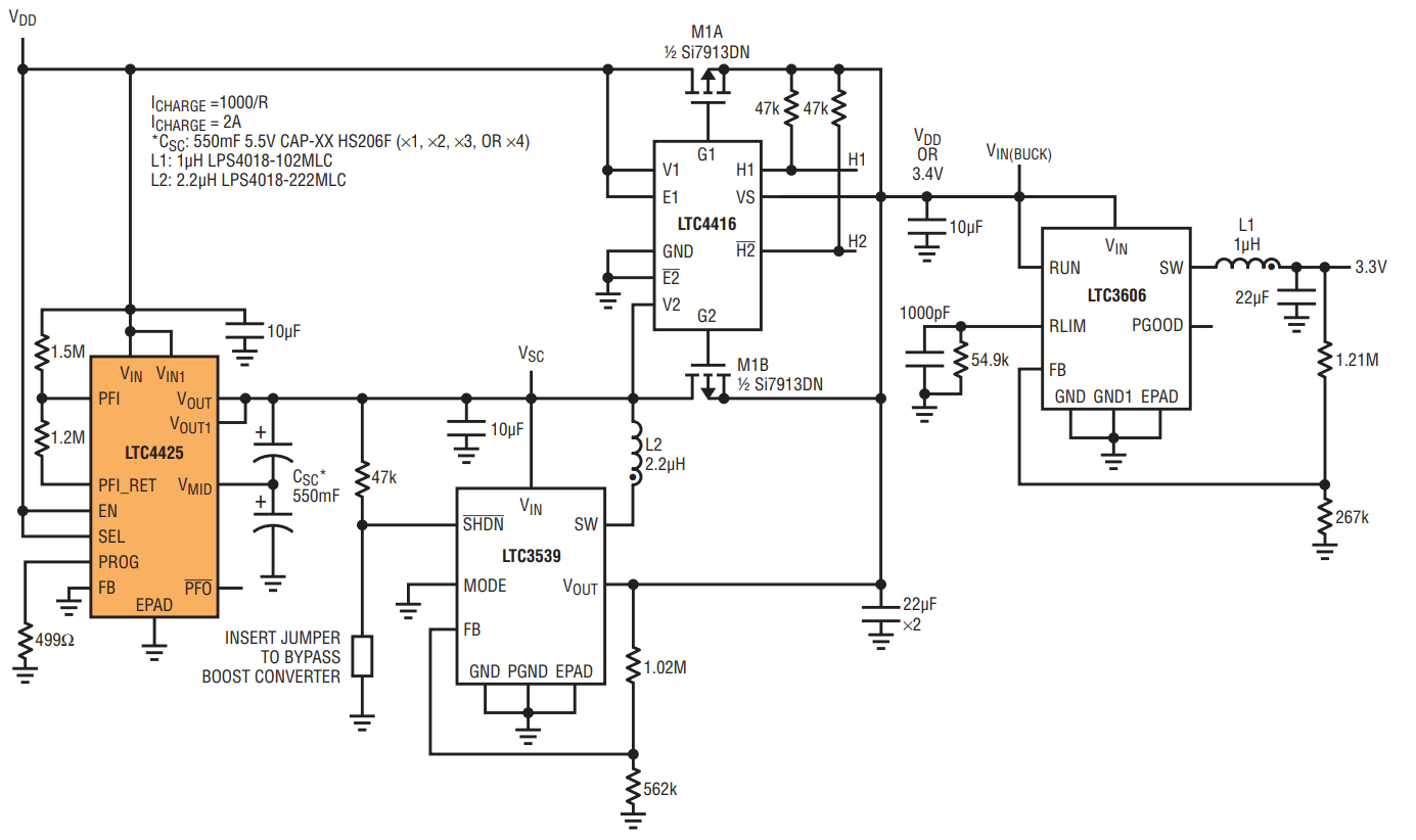
图 4 显示了完全的电源中断 使用穿越系统 LTC4425、LTC4416、LTC3539 和 LTC3606。图 5 显示了布局。 此设计可在 200mA电流,持续近8秒。

图4.完整的基于超级电容器的电源穿越系统。

图5.用于测试图4所示电路的前后板布局。
LTC®3606 是一款微功率降压型稳压器 产生3.3V。The LTC4416 提供双理想二极管或功能 以确保在以下情况下的最大效率 从常规输入切换到 超级电容器。LTC®3539 是一款微功率器件 带输出断开的升压稳压器。 该升压稳压器的工作频率低至 0.5V,可支持1.3A×负载 V外/V在在其输出。超级电容器 是一款 CAP-XX HS206F、0.55F、5.5V 电容器。
测量的穿越应用程序 结果和操作详细信息
图6显示了如果 LTC3539升压电路被禁用。跑 时间,从输入断电到输出 稳压器电压降至3V,为4.68s。 图7显示了如果 LTC3539升压电路可工作。跑 时间,从输入断电到输出 稳压器降至3V,为7.92s。

图6.如果在图4电路中禁用升压稳压器,则穿越应用可以支持0.67W负载约4.68s。

图7.在图4电路中启用升压稳压器后,穿越应用可以支持0.67W负载约7.92s。
当 LTC3539 升压型稳压器 被禁用,一旦输入电源 跌落,基于 LTC4416 的理想二极管 切换输入能量供应 LTC3539降压稳压器至超级电容器。 在图6中,两端的电压 超级电容(V南卡罗来纳州) 由于 200mA 的恒定功率负载 3.3V 在降压稳压器上 (V外).
当输入电压向LTC3539 达到压差 稳压器,输出电压可见 跟踪输入电压。在 4.68 秒后 输入功率移除,电压上 超级电容达到3.0V外加压差 电压和 V外降至 3V 以下。这 降压稳压器继续跟踪 超级电容电压下降,直到达到2V, 然后降压稳压器关闭。
在图7中,超级电容两端的电压(V南卡罗来纳州) 由于常数而线性减小 3.3V时200mA的电源负载 降压稳压器。当 V南卡罗来纳州达到3.4V, 升压调节器调节点, 升压稳压器开始开关。这 关断理想二极管并断开 来自超级电容器的降压稳压器。 降压稳压器的能量输入 现在是升压稳压器的输出 3.4V. V南卡罗来纳州保持在3.4V,但超级电容开始呈指数级放电,因为 作为升压稳压器的输入电压 滴,它必须越来越高 电流以维持其输出在 3.4V。
因为降压稳压器的输入 保持在 3.4V,其输出保持 在监管中。当升压稳压器 到达其输入 UVLO 时关闭,其输出立即崩溃。 由于它的输入电压现在已经崩溃, 降压稳压器关闭。
穿越中的能量清除 应用
升压输出应为什么电压 设置为?显然,操作是相同的,与 或未启用升压电路,直到 降压稳压器的输入压差 已达到。设计中的一个目标 是为了尽量减少 升压稳压器用于电源 链条,因为每增加一个规定 阶跃会降低整体效率。这里 我们设置升压稳压器输出电压 与降压稳压器输入一样接近 压差尽可能高,或3.4V。
升压稳压器必须具有同步 输出以最大限度地提高效率 一旦升压调节器接合。这意味着一个具有“阻塞”功能的升压稳压器 输出。这反过来又需要 第二个理想二极管允许 为降压稳压器供电的超级电容器 直到升压调节器接合。 升压稳压器必须工作到 尽可能低的电压以确保 最大能量是 从超级电容器中清除。
如果超级电容器最初充电至 5V,那么超级电容器中的能量为:

输出功率为 3.33V 0.2A = 0.67W,所以百分比 存储在超级电容中的能量 仅降压电路提取为:

储存的能量百分比 在超级电容器中,提取时 升压调节器使能后,是:

存储在 回收的超级电容器增加 从45.1%增加到77%。这允许使用 更小、更便宜的超级电容器。
结论
所示的动力穿越系统 这里使用0.55F超级帽来支撑 电源足够长,适合微控制器 完成最后的喘息 内务管理任务。延长给定超级电容器穿越时间的一种方法 是增加一个升压稳压器 到系统,允许能量 清除。给定的运行时间 超级电容器可以通过以下方式扩展 如果使用能量清除,则为 >30%。这 如果超级电容器 工作电压降至 确保高温可靠性。
此外,输出的形状 电压显著提高 输出稳压器的输入电压 现在呈正方形。这个结果 在稳定的 3.3V 输出电压中,具有 尖锐截止,而不是斜坡电压 随着超级盖的耗尽而下降。
审核编辑:郭婷
全部0条评论
快来发表一下你的评论吧 !