LED 照明的设计人员已经很快熟悉了各类适用的安全标准,如针对美国通用 LED 灯的 IEC 62560、针对 LED 阵列和模块的 IEC 62031 以及针对驱动器和电源的 IEC 61347。 异常危险包括可能由如附近雷击之类事件引起的输入电力线路上的高能浪涌。 IEC 61000-4-5 描述了使用标准 8 x 20 μs 波形的浪涌测试,并为欧洲户外照明应用规定了高达 10 kV/5 kA 的电平。
直插式保险丝、金属氧化物变阻器 (MOV) 和并联式瞬态电压抑制 (TVS) 二极管等器件可在电源和驱动器电路中使用。 像 Littelfuse 这样的厂商已经就如何选择和定位设备以便吸收并转移存在潜在瞬态损害的能量提供了全面的指导。
图 1 概述了在通用 LED 照明解决方案中所使用的浪涌保护器件。 如图所示,三个 MOV 分别放置在相线与中性线、中性线与接地线以及相线与接地线之间,实现了较高的浪涌承受能力,例如 Littelfuse V300SM7。 MOV 的跨压过大时会使器件形成导电通路,从而转移浪涌能量。 TVS 二极管可以是像 Littelfuse P6KE300 这样的器件,能通过耗散瞬态能量来保护电路元器件。 所选器件必须能承受施加的瞬态电压所造成的最大脉冲电流。

图 1:Littelfuse 的 LED 照明应用浪涌保护器件设计指导。
线路电压波动防护
上文所示的器件可有效避免电路受短期高能量脉冲的影响。 然而,具有较慢时间常数的波动也可能造成威胁。 众所周知,随着电力公司的最终用户需求增加、基础设施老化,且基于化石燃料的传统发电逐步转变为更大程度上依赖于可再生能源的分布式发电的绿色环保模式,电力公司面临着维持电网稳定性的压力。 在这种情况下,可能出现欠压和过压波动,降低了某些电路类型中的元器件可靠性和寿命。
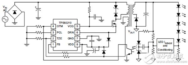
例如,MR16 或 GU10 灯泡等常用照明产品的 LED 替换用灯面临成本和尺寸的严格限制。 为了应对这些压力,Texas Instruments TPS92210 LED 驱动器控制器采用内部 MOSFET,以共源共栅配置与外部高电压 MOSFET 相连。 这简化了启动,允许在没有外部电流检测电阻的情况下实现应用,并且降低了初级侧开关损耗。 通过支持断续导电模式 (DCM) 操作,它还最大程度地降低了输出整流器二极管的反向恢复损耗。 因此,TPS92210 与常规反激式架构相比,有助于提高效率和可靠性,同时降低系统成本。 图 2 显示了典型应用的原理图。 注意,连接到 DRN 引脚(引脚 6)的外部 MOSFET 与 TPS92210 内部驱动器 MOSFET 的漏极相连,形成共源共栅电路。

图 2:旨在提高相对常规反激式转换器性能的 LED 驱动器电路。
该驱动器电路旨在为 LED 灯串提供恒定功率。 如果电网的不稳定性导致线路电压降低,那么输入到驱动器中的电流将增强,以便保持恒定的输出功率。 增强的电流会对驱动器元器件施加过多应力。 同样地,由于线路电压的大幅增加以及变压器初级侧绕组电感引起的瞬时振荡,可能超过 MOSFET 和电容器等重要元器件的额定值。 虽然上文提及的 MOV 和 TVS 二极管等标准元器件能有效防护短时高能浪涌,但可能需要额外保护才能防止潜在的路线不稳定性造成损坏。
当使用像 TPS92210 这样的控制器时,外部电路可设计为当交流线路输入上升或下降到正常范围以外时,利用 IC 的变压器零能量检测 (TZE) 功能暂时禁用驱动器。
过压/欠压保护电路操作
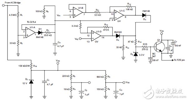
当驱动器工作在 DCM 模式时,只有在变压器已完全复位或其能量为零时,才启动每个后继的开关周期。 当初级偏置绕组相对于接地为负时,连接到 TZE 引脚的电阻分压器可监视从 TZE 引脚输出的电流,进而检测变压器的零能量点。
图 3 显示了保护电路在输入欠压/过压的情况下阻止下一个开关周期启动以停止驱动器运行。 这通过在 TZE 引脚上施加 DC 电压防止过零检测来实现。 当输入电压在安全工作范围内时,电路不会向 TZE 引脚输出 DC 电压,进而允许正常的过零检测,使控制器能协调谷值开关,从而获得最佳效率。

图 3:输入欠压和过压保护原理图。
该电路通过从桥式整流器输出接收经过整流的非平滑线路电压来工作。 该电压通过齐纳 D2 箝至 12 V,并通过电阻分压器进一步降低。 电阻器 R3 和 R4 与欠压保护相关,而 R5 和 R6 用于处理过压保护。 电阻值 R3、R4、R5 和 R6 确定后,跳变阈值将分别设置为 1V 和 2.5V。
12 V 偏置还用于为精密四通道单电源微功耗运算放大器 U1 (TLC27L4) 供电。 为 U1 选择微功耗运算放大器,是为了允许直接从齐纳二极管进行操作,而不会在低输入电压情况下出现不稳定的开/关周期,此情况可能在使用需要更高供电电流的器件时出现。 U1-A 作为峰值检测器,产生与电容器 C4 上的 Vin(rms) 成比例的 DC 电压。 当峰值检测器电压低于欠压基准 VR1 时,U1-B 将缓冲此 DC 电压,并且 U1-C 会输出一个错误信号。 同样地,U1-D 将峰值检测器输出与过压基准 VR2 进行比较,进而在 RMS 输入电压超过过压触发器阈值时生成错误信号。 U1-C 和 U1-D 的输出通过齐纳 D5 箝至 3.3 V,然后在被馈送到 TZE 引脚之前用晶体管 Q1 进行缓冲。 R10 和 R12 引入约 5 V 的滞后来避免在边界限制处的误触发。
由于连续扫描 TPS92210 的 TZE 输入来查找谷值转换,当保护电路在引脚上强加 DC 电压时可阻止开关周期。 当输入电压恢复到正常工作范围时,可恢复开关。 该表显示了与输入端的正常和浪涌条件对应的器件特性和驱动器输出状态。
结论
为确保 LED 照明解决方案符合国际安全标准,诸如险丝、MOV 和 TVS 二极管之类传统浪涌抑制器件是必不可少的。 通过阻止潜在破坏性电流或过高电压到达驱动器元件或 LED,附加电路可提供智能保护,以防交流电力线路质量恶化。
全部0条评论
快来发表一下你的评论吧 !