从健身与健康追踪器、智能手表到虚拟现实平视显示器,设计人员在不断寻求新的创新方法来尽可能降低电流消耗、减少系统活动并保持系统功能处于待机或休眠模式。 同时,他们需要选择具有最小漏电流的设备或使用负载开关来断开不需要的子系统,以降低待机模式下的功耗。
在此过程中,选择适当的电池充电管理系统将起到核心作用。 通过集成关键电池充电功能、使用各种尺寸和电容的电池、提供非常低的静态电流,并增加有助于将轻载能效扩展到更低电流水平的电源管理功能,最新一代电池充电 IC 可帮助设计人员实现节能目标,并最大限度延长电池寿命。
复杂的充电周期
虽然锂离子电池相对于替代型电池化学材料拥有巨大的优势,包括较高的电池密度和较低的自放电率,但也有自己独特的不利因素。 锂离子电池对过度充电高度敏感。 超过特定值的电压会对材料造成压力并会缩短电池寿命。 这种限制不仅需要有更复杂的充电周期,如果每个电池单元充电超过 4.2 V,还会造成安全风险。
用于对锂离子电池充电的理想恒流恒压 (CCCV) 充电规范会给电池提供固定或恒定的电流,直到电压达到 4.2 V(图 1)。 在此阶段,电池电压以几乎以线性方式增长。 当电压达到 4.2 V 时,系统会切换到恒压模式。 在此阶段,在电流缓慢下降时,电池电压不允许超过 4.2 V。 当未施加电流时电池达到 4.2 V,则被视为已充满电。

图 1: 在实践中,供应商会调整预处理阶段,并在 CCCV 充电周期中增加热调节步骤和时间限制,以保护电池。 (图片来源:batteryuniversity.com)
实际上,大多数充电器会对理想充电规范进行一些修改,以保护电池免于潜在的故障情况。 例如,为了避免为短路或受损电池充电而造成损坏,充电器开始充电时,会先进行小型充电测试,而不是以完全的快速充电速率运行。 这样充电器可以唤醒电池,并确定电池的内部安全开关是否已跳闸。 通常,该预充电电流只占正常快速充电电流的一小部分(约 10%)。
一旦电池电压超过 3.0 V,即可以认为以最大快速充电速率充电是安全的。 当电池能以预定义的低电流保持 4.2 V 时,充电过程通常会结束。 但是,充电器不允许电流无限地逐渐减小。 相反,充电会在预定义的电流水平终止,并且电池电压下降到约 4.16 V 至 4.17 V,略低于完全充电水平。
充电器 IC 也包括热调节特性,在电池电压显著低于输入源时控制过热。 利用此功能,只要电池不超过最高温度,充电器就允许电流和快充过程继续。 此外,可以基于监控或估测电池组温度的传感器来禁用整个充电过程。
设计人员需要一种快速给电池充电的解决方案,但他们还需要在电池中储存尽可能多的能量。 他们可以使用充电器 IC 实现这一点。充电器 IC 不仅可提供非常精确的终止电流,还可在电流为 1 mA 或更低时可靠地终止。
可穿戴式产品设计人员应该在什么时候使用线性或开关式充电器? 若应用需要低电流、小基底面和相对简单的解决方案,线性充电器通常是更好的选择。 线性充电器通常可提供更简单的解决方案,所需的应用面积、物料清单 (BOM) 以及外部元器件均更少。 对于需要约 1 A 以上额定电流的应用,开关式充电器具有更高的能效,能更好地管理紧凑型可穿戴式解决方案中的热问题。 此外,大多数情况下,转换开关可提供更多特性和更好的设计灵活性。
使用主机控制的架构可提供更多选择。 在这种情况下,系统主机处理器管理电池充电过程,而充电器执行所有基本电源转换和监控功能。 设计人员一般来说要权衡在系统层面进行的其他软件开发投资,以实现通过软件调节充电电压、电流限值、定时器设置和其他参数的能力,并深入了解故障情况以及获得更高的灵活性,包括采用不同电池类型的能力。
集成解决方案
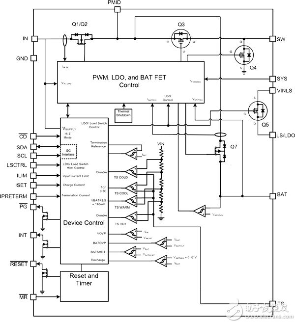
对于尝试同时最大限度降低功耗、延长电池寿命、缩小产品基底面的设计人员,高度集成的电池充电器解决方案,如 Texas Instruments 的 bq25120,可提供他们所需的许多关键功能。 bq25120 集成了线性充电器、可配置 LDO、负载开关、降压转换器、按钮控制装置和电池电压监视器。 为了支持“长期始终可用”功能,bq25120 提供低至 700 nA 的静态电流,降压转换器在 1.8 V 下工作。电池管理系统还支持从 3.6 V 至 4.65 V 的各种电池,以及从 5 mA 到 300 mA 的快速充电电流。 设计人员可以使用可配置负载开关/LDO 来关闭不常用的功能,例如无线电或显示器,从而进一步最小化电池消耗。 bq25120 的待机静态电流为 50 nA,可帮助设计人员延长电池的存放寿命。

图 2: 除了集成可穿戴应用的许多关键功能外,通过提供从 5 mA 到 300 mA 的编程功能,Texas Instruments 的 bq25120 电池管理解决方案还支持各种电池和充电规范。 (来源: Texas Instruments)
高度精确地终止充电有助于最大限度地向电池提供能量。 bq25120 具有低至 500 µA 的终止充电功能,可在充电周期结束时最大限度地向电池提供能量。
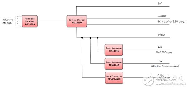
在过去几年中,可穿戴解决方案设计人员纷纷转向采用无线充电方案为可穿戴解决方案供电。 图 3 中的框图描述了针对使用 Texas Instruments bq25120 充电器和 bq51003 集成接收器的可穿戴应用可扩展电源管理解决方案的设计。 该电路可针对各种应用进行优化,包括活动监视器和手表。 bq25120 上的 I2C 接口便于通信,并简化了关键参数的配置。

图 3: 带 bq51003(左上)无线电源接收器的 bq25120(顶部中心)充电器为可穿戴设计提供可扩展的电源管理解决方案,包括监视器和手表。 (图片来源: Texas Instruments)
若设计人员需要为 MCU、无线电或传感器提供第二个不同电压的高效率电源轨,那么 TPS62743 等独立式低功耗降压转换器可提供与 bq25120 类似的性能,并且还可在 1.2 V 到 3.3 V 之间选择八个不同的用户可选输出电压。
电路保护
确保高可靠性和安全性也是在为可穿戴应用选择任何电池充电解决方案时需要考虑的关键因素。 Diodes Incorporated 近期开发了一款简单的解决方案,它集成了共漏极双 N 沟道 MOSFET 的单芯锂离子电池保护芯片。 由此而来的 AP9211 系列具有各种保护功能,包括过充电(电压和/或电流)、过放电(电压和/或电流)和负载短路检测。
AP9211 持续准确地监控电压和电流,能快速断开 MOSFET,以防潜在的损坏情况。 采用高压电压 CMOS 工艺 (30 V) 使得设备耐受浪涌电压。 同时,内置时间延迟功能有助于保护外部元器件,并降低物料清单成本。
在采用了 AP9211 的典型设计中,R1 和 C1 用于稳定供电电压,R2 连接在 P- 到 VM 传感端子之间,以监控充电器状态和充/放电电流(图 4)。 若电池或充电器反向连接,R1 和 R2 还用作限流电阻器。

图 4: Diodes Incorporated 的 AP9211 可为单芯锂离子电池组提供精简的保护解决方案。 上面描述了典型应用电路。 (来源: Diodes Incorporated)
AP9211 有助于通过提供低静态电流(正常情况下 3 µA,断电时 0.1 µA)来延长电池寿命,低静态电流能最大限度地减少电池放电。 该设备的扁平 (< 0.6 mm) 封装为可穿戴计算设备设计人员提供更纤薄的保护电路板设计,并能在给定电池尺寸内实现更大的容量。
结论
随着可穿戴计算设备市场继续推陈出新、发展成熟,我们可以预期更高级的功能,因此电池运行时间将成为日益重要的差异化因素。 对于即将到来的新型可穿戴应用和设计浪潮,为特定应用选择最佳电池充电解决方案将在市场成败中扮演重要角色。
全部0条评论
快来发表一下你的评论吧 !