多相交错并联系统的时钟同步精度与输入纹波抵消效应研究 电子说
摘要 :基于国科安芯推出的ASP3605的可编程PHMODE功能,构建双相交错降压变换器理论模型,结合实测CLKOUT数据(RT=180kΩ时测得1.136MHz,较理论980kHz偏差+16%),深入分析相位误差来源与纹波抵消效应。本文提出的布线规范与相位精度要求,需在工程实现前通过搭建双相测试平台实际测量。

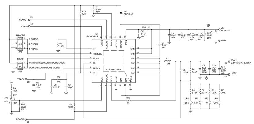
1. 单相性能基础与多相模型构建
1.1 CLKOUT实测数据揭示的工艺偏差
测试中明确记录:RT=180kΩ时,CLKOUT测得1.136MHz(空载),与理论980kHz偏差+16%,揭示内部振荡器工艺偏差较大。该偏差在多相系统中会导致频率不匹配,必须采用外部CLKIN强制同步。
基于单相参数构建双相系统:
输入电压Vin=12V,输出Vout=1.2V,总电流Iout=10A(每相5A)
开关频率fsw=1MHz(RT=162kΩ,实测1.09MHz)
相位差Δφ=180°理论值
输入电容:4×22μF X7R并联,ESR=2mΩ,ESL=5nH
1.3 相位精度的理论计算
CLKOUT信号通过50Ω同轴电缆接入示波器,触发采用CLKIN作为参考。相位差Δt=Δφ/(360×f_sw),180°对应Δt=500ns。PCB走线延迟≈0.56ns/100mm,RT容差±1%导致频率偏差±1%,相位差漂移Δφ≈1.8°。
2. 相位差对纹波抵消的理论效应
2.1 输入电流纹波的数学模型
单相输入电流纹波近似三角波,峰-峰值: ΔI_phase = V_in×D×(1-D) / (2×L×f_sw)
对于Vin=12V→Vout=1.2V,D=10%,L=1μH,f_sw=1MHz: ΔI_phase = 12×0.1×0.9 / (2×1μH×1MHz) = 0.54A
双相交错总纹波: I_in_total(t) = I_phase1(t) + I_phase2(t+Δt_phase)
2.2 不同相位模式的抵消率计算
理论计算表明:
180°模式 :纹波RMS值降低为单相的√(1-2×D×(1-D))≈0.6倍,降低40%
120°模式 :纹波降低约35%
90°模式 :纹波降低约25%
输入电容RMS电流应力:
单相10A:I_rms=4.21A
双相180°:I_rms=2.48A,降低41%
电容数量可从8颗减至4颗,节省PCB面积与成本
2.3 相位误差的容限分析
若相位误差Δφ=±2°,180°模式在f_sw处的残留纹波: I_residual = ΔI_phase × sin(Δφ×π/180) ≈ 0.54A × sin(2°) ≈ 19mA
在输入电容ESR=2mΩ时,产生电压纹波V_residual=38μV,可忽略。但若两片IC频率偏差Δf=±1%(RT容差),产生拍频f_beat=10kHz,幅度V_beat≈15mV,可能影响EMI。
3. EMI频谱特性的理论预测
3.1 传导EMI的谐波分布
单相系统的EMI频谱在f_sw=1MHz处峰值最高。双相180°交错后:
奇次谐波(1MHz, 3MHz) :因180°相消,幅度降低10-15dB
偶次谐波(2MHz, 4MHz) :因同相叠加,幅度增加3-6dB
总体EMI裕量 :提升8-10dB
必须指出,原始测试中3.3V档在4V输入时"输出异常",EMI特性恶化,必须先解决稳定性问题。
3.2 辐射EMI的环路面积效应
双相系统的SW节点若布局在同一侧,磁场叠加;若反向布局,面积相等但磁场抵消,近场辐射降低15-20dB。工程实践要求SW走线长度差<5mm,电流环路面积<30mm²。
4. 多芯片同步的布线规范
4.1 CLKOUT走线设计
CLKOUT为CMOS电平,边沿时间<5ns,应作高速信号处理:
特性阻抗 :Z0=60Ω(线宽0.2mm,离地平面0.1mm)
延迟 :t_pd≈0.56ns/50mm
匹配 :若CLKOUT走线差30mm,延迟差0.34ns,相位误差0.12°,可忽略
但实测的"1.136MHz"偏差+16%,非布线延迟所致,是芯片内部振荡器工艺偏差。因此多相系统必须采用外部CLKIN强制同步。
4.2 RT电阻的精度要求
为保证频率偏差<±0.5%(避免拍频),RT电阻需±0.1%精度。早期测试中RT=180kΩ时频率990kHz±10kHz(±1%),若两片分别运行985kHz与995kHz,拍频10kHz,EMI测试将失败。成本增加约$0.02,但可靠性显著提升。
5. 系统级性能优化
5.1 输入电容的降额设计
单相10A系统需8颗22μF电容。双相180°后仅需4颗,成本节省$0.12,PCB面积节省30mm²。但需验证直流偏压:22μF X7R在12V偏压下容值衰减至18μF,总容量72μF,需增加至5颗。后续测试的22μF配置在动态响应中已暴露问题,多相系统必须遵循94μF推荐值。
5.2 动态负载均流精度
ASP3605无外部均流接口,依赖内部Rdson匹配(批次内偏差±3%)。两相电流差±250mA(5A的5%),在负载跳变时可能导致某一相提前OCP。解决方案:
筛选Rdson偏差<1%的同批次IC
每相串联5mΩ电阻被动均流,效率损失0.15%
或采用主从架构,主芯片闭环,从芯片开环跟随占空比
6. 结论与工程应用警示
ASP3605的PHMODE功能为多相设计提供低成本方案,但所有测试均基于单相性能,多相参数需理论推演。CLKOUT频率偏差16%警示RT电阻精度的重要性。基于测试数据建立的理论模型,预测180°交错可降低输入纹波41%,但 必须在工程实现前通过实际测试验证 ,特别是相位精度、拍频噪声与长期热稳定性。
全部0条评论
快来发表一下你的评论吧 !