电子说
在电子设计的广阔领域中,CAN(Controller Area Network)收发器是汽车和工业应用里关键的通信组件。今天我们就来深入了解一下英飞凌科技(Infineon Technologies AG)的TLE9252V CAN Demoboard,这款演示板为工程师们提供了一个测试和评估CAN收发器性能的理想平台。
文件下载:Infineon Technologies TLE9252V演示板.pdf
这份用户手册是为从事应用开发的工程师打造的,它详细介绍了TLE9252V CAN Demoboard的使用方法和相关信息。不过需要注意的是,文档里的内容只是对器件实施的一种提示,不能当作对器件某种功能、状态或质量的描述与保证。
此演示板可用于市场上所有符合OEM要求的DSO - 14或TSON - 14封装标准引脚排列的高速CAN(HS CAN)收发器,比如TLE9252VSK和TLE9252VLC演示板。标准14引脚CAN收发器的引脚排列如图1所示。这意味着工程师在选择测试对象时具有很大的灵活性,能适应不同类型的产品需求。那么,你在实际项目中是否也遇到过需要兼容多种封装的情况呢?

该演示板能用于多种测试场景,模拟电源故障和不同的工作模式。通过配置CANH和CANL上的总线负载,可以评估不同总线负载情况下(包括标准终端和分离终端)的信号形式。它主要用于评估英飞凌的新型CAN FD收发器TLE9252VLC或TLE9252VSK,还能测试和衡量竞品器件与英飞凌器件相比的风险和劣势。大家在测试过程中,有没有特别关注过总线负载对信号的影响呢?

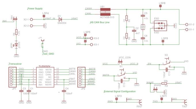
TLE9252V CAN Demoboard的原理图展示了其内部电路的连接方式,它是理解演示板工作原理的重要依据。从原理图中,我们可以清晰地看到各个组件之间的电气连接,为后续的调试和优化提供了基础。你在解读原理图时,有没有什么独特的技巧呢?

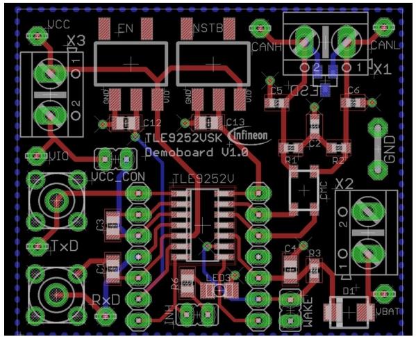
文档给出了TLE9252VSK Demoboard的PCB布局图(包括顶层和底层)。合理的PCB布局对于减少电磁干扰、提高信号完整性至关重要。演示板上已经放置了所有必要的外部组件,可用于评估TLE9252V的功能,如本地唤醒功能、INH引脚以及$V_{CC}$欠压行为等。在设计PCB布局时,你会优先考虑哪些因素呢?

此文档版本为1.0,发布于2018年10月26日,当时创建了演示板指南。随着技术的不断发展,后续可能会有更多的功能和优化,大家可以持续关注英飞凌的官方信息。
文档中的信息仅作为产品实施的提示,不能视为对产品某种功能、状态或质量的描述与保证。在实际应用中,必须对文档中给出的任何功能和技术信息进行验证。这就提醒我们在设计过程中要保持严谨的态度,不能完全依赖文档,你在实践中有没有遇到过文档信息与实际情况不符的情况呢?
文档中的数据专门面向技术培训人员,客户的技术部门有责任评估产品对预期应用的适用性以及文档中产品信息的完整性。
由于技术要求,产品可能含有危险物质,如需了解相关信息,可联系最近的英飞凌科技办事处。
除非获得英飞凌科技授权代表签署的书面文件明确批准,否则英飞凌科技的产品不得用于产品故障或使用后果可能导致人身伤害的任何应用中。
总之,TLE9252V CAN Demoboard为工程师提供了一个全面的测试平台,帮助我们更好地了解和评估CAN收发器的性能。在使用过程中,我们要充分理解文档中的信息,结合实际需求进行测试和优化。希望这篇博文能对大家有所帮助,也欢迎大家在评论区分享自己的使用经验和见解。
全部0条评论
快来发表一下你的评论吧 !