电子说
作为电子工程师,在电源设计领域,我们经常需要为不同的负载需求选择合适的电压调节器。今天就给大家详细介绍Infineon Technologies的OPTIREG™线性电压调节器TLS820F3ELVxx演示板,这个演示板针对TLS820F3ELV33和TLS820F3ELV50两款产品,能帮助我们更好地了解和应用这些调节器。
文件下载:Infineon Technologies TLS820F3EL V50演示板.pdf
TLS820F3ELV33和TLS820F3ELV50是采用PG - SSOP - 14封装的单片集成低压差稳压器,可支持高达200 mA的负载。其输入电压范围为3 V至42 V,静态电流极低,仅为26 µA,这使得它们非常适合用于汽车或其他需要永久连接电池的供电系统。这两款调节器的输出电压精度均为±2%,能为系统提供稳定的电源。 在调节性能方面,其独特的环路概念结合了快速调节和良好的稳定性,仅需在输出端使用一个1 µF的小型陶瓷电容器。而且,它在仅3 V的输入电压下就能开始工作,这种扩展的工作范围使其能满足汽车系统在启动时的供电需求。 此外,它们还具备一系列实用的功能:
| 特性 | 详情 |
|---|---|
| 输出电压 | 5 V和3.3 V ±2% |
| 电流能力 | 200 mA |
| 输入电压范围 | 3 V至42 V |
| 输出电容稳定性 | 搭配1 μF陶瓷输出电容器稳定工作 |
| 超低电流消耗 | 典型值26 μA |
| 低压差电压 | 100 mA时典型值为100 mV |
| 看门狗电路 | 用于监控微处理器,可禁止看门狗功能 |
| 复位电路 | 监控输出电压 |
| 可编程欠压复位阈值 | 最小值2.5 V |
| 可编程延迟时间 | 可灵活设置 |
| 独立输出 | 复位和看门狗使能独立输出 |
| 输出电流限制 | 保护电路安全 |
| 过温关断 | 保障设备在高温下的安全 |
| 工作温度范围 | $T_{j}=-40^{circ} C$至150° |
| 环保产品 | 符合RoHS标准 |
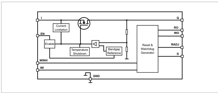
通过功能框图,我们可以更清晰地了解TLS820F3ELVxx内部各个模块之间的连接和工作关系,这对于我们进行电路设计和故障排查都非常有帮助。
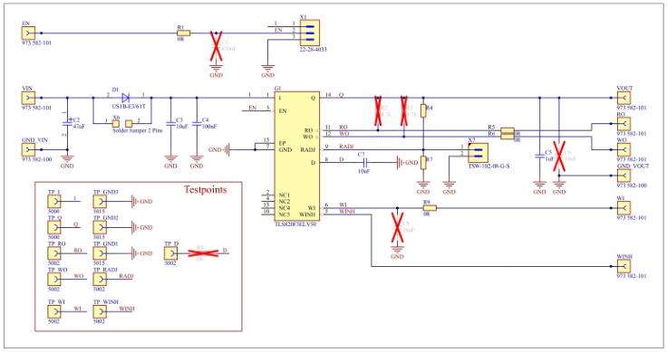
演示板有两种不同的组装版本,分别对应TLS820F3ELV33和TLS820F3ELV50。它们的区别仅在于RADJ引脚的电阻分压器值,具体可参考相关表格。

| 为避免演示板受到电气损坏,必须严格遵守以下工作条件限制: | 参数 | 符号 | 最小值 | 典型值 | 最大值 | 单位 | 备注或条件 |
|---|---|---|---|---|---|---|---|
| 板载电源电压 | $V_{IN}$ | 0 | - | 42 | V | - | |
| 输出电压 | $V_{o}$ | -0.3 | - | 7 | V | - | |
| 输出电流 | $I_{o}$ | 0 | - | 200 | mA | 受过流保护限制 | |
| 使能 | $V_{EN}$ | 0 | - | 42 | V | - | |
| 看门狗禁止 | $V_{WINH}$ | -0.3 | - | 7 | V | - | |
| 看门狗输出 | $V_{WO}$ | -0.3 | - | 7 | V | - | |
| 看门狗输入 | $V_{WI}$ | -0.3 | - | 7 | V | - | |
| 复位输出 | $V_{RO}$ | -0.3 | - | 7 | V | - | |
| 接地电压 | $V_{GND}$ | 0 | - | 0 | V | - |
演示板可以通过板上的跳线轻松进行配置,主要有以下几种配置选项:
EN引脚可以通过放置跳线连接到GND或$V_{IN}$ ,如下面的图所示。需要注意的是,EN引脚始终连接到外部香蕉插头,如果放置了跳线,就不要再向EN引脚连接外部信号。

| TLS820F3ELVxx具有可调的复位阈值,可以通过在Q引脚和RADJ引脚之间应用分压器来设置。演示板上的电阻R4和R7用于设置复位调整阈值,不同的版本(TLS820F3ELV33和TLS820F3ELV50)对应不同的电阻值。 | 版本 | $R_{4}$ | $V_{RT, lo}$ |
|---|---|---|---|
| TLS820F3ELV33 | 9.4kΩ | 2.7V | |
| TLS820F3ELV50 | 16.2kΩ | 4V |
复位阈值可以通过公式$V{RT, lo}=V{RADJ, th} × frac{R{4}+R{7}}{R{7}} approx 0.9 × frac{R{4}+R{7}}{R{7}}$计算。通过放置跳线将RADJ连接到GND,可以设置为数据手册中所示的默认复位阈值。

为了方便进行信号适配,如连接示波器探头,PCB上分布着许多测试点,每个测试点的标签都标明了所探测的信号。探头的GND夹可以连接到图中所示的多个接地钩之一。

TLS820F3ELV50的原理图根据所安装的是TLS820F3ELV33还是TLS820F3ELV50,电阻R4和R7有两种不同的配置。未安装的部件是可选的,并以红色十字标记。

PCB采用四层标准堆叠结构,当然也可以焊接到双层板上,但四层板具有更好的热特性。该演示板的配置类似于2s2p热界面情况。

| 物料清单展示了TLS820F3ELV50上的组件,每个组件的安装情况可参考原理图和布局图。其中未提及机械部件,如连接器或测试点。电阻R4和R7的配置在前面已经介绍过。 | 部件 | 数值 | 封装 |
|---|---|---|---|
| D1 | US1B - E3/61T | DO - 214 | |
| C2 | 47 μF/50V | n.a. | |
| C3 | 10pF/50V | 1206 | |
| C4 | 100 nF/50V | 0603 | |
| C5 | 1 μF/16V | 0603 | |
| C7 | 10 nF/50V | 0603 | |
| R1, R5, R6, R9 | 0 | 0603 |
这个演示板仅用于Infineon产品的评估和测试,不适合作为最终产品或成品设备使用,也不被Infineon授权集成到最终产品中。在实际生产系统中请勿使用该演示板,如需更多信息,请访问www.infineon.com。
综上所述,OPTIREG™线性电压调节器TLS820F3ELVxx演示板为我们提供了一个很好的平台来评估和了解这些高性能的电压调节器。在实际应用中,我们需要根据具体的需求合理使用演示板的各种配置,同时要严格遵守使用限制和工作条件。大家在使用过程中有没有遇到过类似产品的一些特殊问题呢?欢迎在评论区交流分享。
全部0条评论
快来发表一下你的评论吧 !