在做隔离电源设计时,很多工程师都会有类似的感受:外围器件多、调试周期长、光耦可靠性还得额外评估。尤其是在适配器、充电器或小功率隔离电源应用中,方案复杂度往往会直接影响产品上市节奏。
这两年,我们在和客户交流方案时,也越来越多地接触到原边控制(Primary-Side Regulation, PSR)的隔离电源架构。今天就结合矽力杰(SILERHY)的一款隔离式直流转换器 SY6177FAC,和大家分享一下这种反激式方案在实际应用中的一些优势与设计思路。
一、为什么越来越多隔离电源开始“去光耦”?
传统反激电源普遍采用光耦 + TL431 的反馈方式,虽然成熟,但也存在一些现实问题:
· 器件数量多,占板面积
· 光耦老化带来的长期可靠性隐患
· 调试和参数匹配相对繁琐
而原边 CV/CC 控制方案的出现,正好解决了这些痛点。通过对原边电压、电流的精确采样与控制,可以在不使用光耦的情况下,实现恒压(CV)和恒流(CC)输出,大幅简化系统结构。
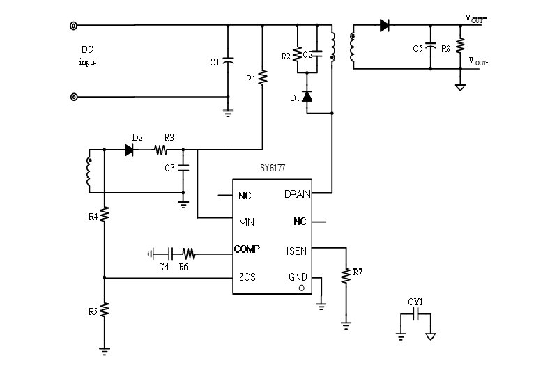
SY6177FAC 正是基于这种设计理念的一款反激式稳压器。

二、SY6177FAC 的核心设计亮点解析
从器件本身来看,SY6177FAC 在小功率隔离电源应用中有几个比较突出的特点:
1. 集成 200V MOSFET,系统更紧凑。SY6177FAC 内部集成了 200V 功率 MOSFET,省去了外置功率管:
· BOM 数量明显减少
· PCB 布局更简单
· 对于空间受限的适配器、电源模块尤为友好
对于追求高集成度和小体积设计的产品来说,这一点非常加分。
2. 原边 CV/CC 控制,简化隔离方案。通过原边控制技术,SY6177FAC 实现了:
· 恒压 + 恒流输出
· 无需光耦和次级基准
· 同时支持一路或多路隔离正负电压输出
这类方案在充电器、辅助电源、隔离偏置电源中非常实用,既降低了器件成本,也提升了长期稳定性。

3. 谷值导通技术,降低开关损耗。SY6177FAC 采用原边 MOSFET 谷值导通(Valley Switching):
· 减少开关损耗
· 有助于提升整体效率
· 同时改善 EMI 表现
在 100kHz 左右的开关频率范围内,这种控制方式在效率与可靠性之间取得了不错的平衡。
4. 超低启动电流,利于待机功耗控制。芯片启动电流典型值仅 15μA,对于需要满足待机功耗要求的应用场景非常友好:
· 适配器
· 充电器
· 长时间通电的辅助电源系统
在系统空载或轻载时,也能有效控制功耗表现。
三、适合哪些应用场景?
凭借原边CV/CC控制、高集成度与良好的效率表现,SY6177FAC非常适合以下应用:
USB充电器、适配器:无需光耦即可实现恒压恒流输出,满足快充协议外围要求。
家电辅助电源:为电机驱动、显示面板等提供隔离辅助供电。
工业控制电源:用于PLC、传感器、隔离接口等的低功率隔离电源模块。
智能家居设备:如路由器、摄像头、智能插座等需要安全隔离供电的场景。

作为矽力杰(Silergy)的合作代理商,浮思特科技在隔离电源、DC-DC 及相关电源管理芯片的选型和应用支持方面,已经和不少客户有过深入合作。在 SY6177FAC 的实际应用中,我们也建议工程师重点关注:
· 变压器参数与原边采样设计
· 输出精度与负载范围的匹配
· EMI 与外围 RC 网络的优化
如果你正在评估去光耦的隔离反激方案,或者希望在保证性能的同时进一步简化设计,SY6177FAC 会是一个值得关注的选择。
隔离电源的设计趋势,正在从“复杂堆料”走向“高集成、易实现”。
浮思特科技不仅提供芯片供应,更注重为客户提供完整的技术支持与解决方案服务。我们希望通过深入的技术分享,帮助工程师更好地理解产品特性,并将其灵活应用于实际设计中,共同推动电源设计向更高效率、更小体积、更高可靠性方向发展。
全部0条评论
快来发表一下你的评论吧 !