探索P3H244x/P3H284x I3C Hub:多端口连接的理想之选

电子说

1.4w人已加入

描述

探索P3H244x/P3H284x I3C Hub:多端口连接的理想之选

在电子设备设计中,高效的总线连接和灵活的端口配置至关重要。NXP Semiconductors推出的P3H244x/P3H284x I3C Hub,为我们提供了一种强大的解决方案,能够满足多种设备连接的需求。今天,我们就来深入了解一下这款产品。

文件下载:NXP Semiconductors P3H2x4xHN多端口I3C集线器.pdf

一、产品概述

P3H244x/P3H284x是多端口I3C集线器设备。它的一侧通过I3C/I2C/SMBus总线连接到主机CPU,另一侧则可连接多个外围设备。该集线器IC具有两个控制器端口和多达八个目标端口,极大地扩展了总线与多个设备的连接性。而且,它还支持高度灵活的电压电平转换,为不同电压需求的设备连接提供了便利。

二、端口特性

控制器端口

两个控制器端口(CP0和CP1)可连接到I3C或I2C/SMBus控制器设备。每个控制器端口可以连接不同的IO电压,相互独立。在I2C/SMBus模式下,它是3.3 V开漏耐受IO端口;在I3C模式下,则是1.0 V、1.2 V或1.8 V推挽IO端口。这使得它能够适应不同的总线协议和电压要求,增强了设备的通用性。

目标端口

目标端口最多有八个,每个端口可以连接仅支持I3C的设备、仅支持I2C的设备、混合的I3C和I2C设备、仅支持SMBus的设备,甚至还可以用作GPIO。每个目标端口同样可以连接不同的IO电压,相互独立。根据目标端口模式,它可以是I2C/SMBus模式(3.3 V开漏耐受IO端口)、I3C模式(1.0 V、1.2 V或1.8 V推挽IO端口),也可以配置为灵活的GPIO引脚。这种灵活的配置方式,让我们在设计电路时可以根据实际需求进行多样化的连接。

三、产品特性与优势

多端口连接

两个控制器端口和多达八个目标端口的设计,为设备连接提供了丰富的选择。可以轻松实现多个外围设备与主机CPU的连接,满足复杂系统的需求。

灵活的配置

支持I3C、I2C/SMBus和GPIO等多种模式,并且每个端口都可以独立配置,使得设备能够适应不同的应用场景。

电压转换

集成的LDO稳压器提供两个目标端口VCCIO电压域、两个控制器端口VCCIO域和内部核心逻辑电源,支持1.0 V、1.2 V或1.8 V的电压,实现了灵活的电压电平转换。

保护与可靠性

具备ESD保护功能,能够有效保护设备免受静电干扰,提高设备的可靠性。

封装与温度范围

采用HVQFN28引脚封装,间距为0.4 mm,尺寸为4 mm x 4 mm,体积小巧。工作温度范围为 -40 °C至 +85 °C,适用于多种环境条件。

四、订购选项

型号编号 可订购部件编号 封装 包装方式 最小订购数量 温度范围
P3H2440HN P3H2440HNHP HVQFN28 REEL 13"Q2 NDP 6000 Tamb = -40℃ 至 +85℃
P3H2840HN P3H2840HNHP HVQFN28 REEL 13"Q2 NDP 6000 Tamb = -40℃ 至 +85℃
P3H2441HN P3H2441HNHP HVQFN28 REEL 13"Q2 NDP 6000 Tamb = -40℃ 至 +85℃
P3H2841HN P3H2841HNHP HVQFN28 REEL 13"Q2 NDP 6000 Tamb = -40°C 至 +85℃C

工程师们可以根据实际需求选择合适的型号进行订购。

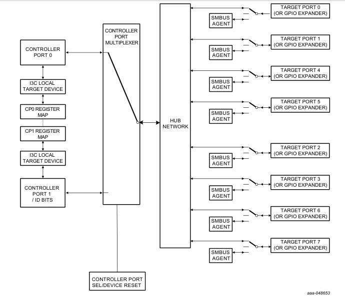
五、产品框图

从框图中,我们可以更直观地了解P3H244x/P3H284x的内部结构和信号传输路径,这对于我们进行电路设计和调试非常有帮助。

六、法律信息与注意事项

在使用该产品时,我们需要注意相关的法律信息。例如,文档中的信息虽然被认为是准确可靠的,但NXP Semiconductors不提供关于信息准确性或完整性的任何陈述或保证,并且对使用此类信息的后果不承担责任。同时,产品不适合用于生命支持、生命关键或安全关键系统等应用场景。在设计和使用过程中,我们还需要关注出口控制、安全更新等方面的要求。

P3H244x/P3H284x I3C Hub以其多端口连接、灵活配置和可靠性能等特点,为电子工程师们提供了一个优秀的解决方案。在实际设计中,我们可以根据具体需求充分发挥其优势,实现高效、稳定的设备连接。大家在使用过程中有遇到什么问题或者有独特的应用经验,欢迎在评论区分享交流。

打开APP阅读更多精彩内容
声明:本文内容及配图由入驻作者撰写或者入驻合作网站授权转载。文章观点仅代表作者本人,不代表电子发烧友网立场。文章及其配图仅供工程师学习之用,如有内容侵权或者其他违规问题,请联系本站处理。 举报投诉
  • 相关推荐
  • 热点推荐

全部0条评论

快来发表一下你的评论吧 !

×
20
完善资料,
赚取积分