电子说
在电子设计领域,电源管理芯片的性能直接影响到整个系统的稳定性和效率。RAA211403 和 RAA211405 作为瑞萨电子推出的 40V、300mA、超低静态电流($I_{Q}$)的 DC/DC 降压调节器,凭借其出色的性能和丰富的保护功能,在众多应用场景中展现出了强大的竞争力。
文件下载:Renesas Electronics RAA21140x 降压稳压器.pdf
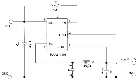
RAA211403 和 RAA211405 是超小型、易于使用的降压调节器,输入电压范围为 7V 至 40V,最大输出电流可达 300mA。其中,RAA211403 的固定输出电压为 3.3V,而 RAA211405 的输出电压为 5V。这两款芯片采用 TSOT23 - 5 封装,具有超低的静态电流,在 40V 输入、无负载开关条件下,$I{Q}$ 仅为 4µA;在 40V 输入、无负载且无开关条件下,$I{Q}$ 为 2.5µA。此外,它们还提供了全面的保护功能,包括 $V{IN}$ 欠压锁定(UVLO)、$V{OUT}$ 过压保护(OVP)、过流保护和过温保护等。
其典型 BOM 如下: |
Reference Designator | Description | Manufacturer | Manufacturer Part Number |
|---|---|---|---|---|
| L | COIL - PWR Inductor, SMD, 3mm, 15pH, 20%, 1.71A, 720mΩ DCR, WW, ROHS | Wurth | 74438335150 | |
| $C_{IN}$ | Multilayer Cap, SMD, 0805, 4.7uF, 10%, 50V | Samsung | CL21A475KBQNNNE | |
| R | Thick Film Chip Resistor, SMD, 0603, 1M, 1%, 1/10W | Generic | Various | |
| D | 1A 60V Low Vf Schottky Barrier Rectifier, SOD323F | Panjit | MBR1060HEWS_R1_00001 | |
| $C_{OUT}$ | Multilayer Cap, SMD, 0603, 22uF, 20%, 6.3V | Generic | Various |
其典型 BOM 如下: |
Reference Designator | Description | Manufacturer | Manufacturer Part Number |
|---|---|---|---|---|
| L | COIL - PWR Inductor, SMD, 3mm, 10pH, 20%, 2A 446mΩ DCR, WW, ROHS | Wurth | 74438335100 | |
| $C_{IN}$ | Multilayer Cap, SMD, 0805, 4.7pF, 10%, 50V | Samsung | CL21A475KBQNNNE | |
| R | Thick Film Chip Resistor, SMD, 0603, 1M, 1%, 1/10W | Generic | Various | |
| D | 1A 60V Low Vf Schottky Barrier Rectifier, SOD323F | Panjit | MBR1060HEWS_R1_00001 | |
| $C_{OUT}$ | Mutilayer Cap, SMD, 0603, 22pF, 20%, 6.3V | Generic | Various |

| Pin Number | Pin Name | Description |
|---|---|---|
| 1 | $V_{OUT}$ | 连接到调节器的输出电压,启动并进入稳压状态后,该引脚也是 IC 的偏置电源。 |
| 2 | GND | 接地引脚。 |
| 3 | EN | 使能引脚,具有高电压耐受性,可直接连接到 $V_{IN}$ 或逻辑电压以实现启用和禁用,请勿悬空。 |
| 4 | $V_{IN}$ | IC 的电压输入,连接到集成 MOSFET 的源极和合适的电压源。 |
| 5 | SW | 开关节点引脚,是调节器的相位节点,连接到集成 MOSFET 的漏极,需连接到电感和二极管。 |
| 使用时需注意,不要长时间在接近或达到最大额定值的条件下运行,否则可能会影响产品的可靠性并导致故障。 | Parameter | Minimum | Maximum | Unit |
|---|---|---|---|---|
| $V_{IN}$ | -0.3 | 42 | V | |
| EN | -0.3 | $V_{IN}$ + 0.3 | V | |
| SW | -0.3 | $V_{IN}$ + 0.3 | V | |
| $V_{OUT}$ | -0.3 | 7 | V | |
| SW, 20ns Transient | -6 | $V_{IN}$ + 0.3 | V | |
| Operating Junction Temperature | -40 | 150 | ℃ | |
| Maximum Storage Temperature Range | -65 | 150 | ℃ | |
| Human Body Model (Tested per JS - 001 - 2017) | 2 | kV | ||
| Charged Device Model (Tested per JS - 002 - 2018) | 1 | kV | ||
| Latch - Up (Tested per JESD78E; Class 2, Level A) | 100 | mA |
| Parameter | Minimum | Maximum | Unit |
|---|---|---|---|
| Input Voltage, $V_{IN}$ | 7 | 40 | V |
| Output Current, $I_{OUT}$ | 0 | 0.3 | A |
| Junction Temperature, $T_{j}$ | -40 | +125 | ℃ |
| Parameter | Package | Symbol | Conditions | Typical Value | Unit |
|---|---|---|---|---|---|
| Thermal Resistance | TSOT23 - 5 | $theta_{JA}$ | Junction to ambient | 90 | °C/W |
| $theta_{JA2}$ | Junction to ambient | 156 | |||
| $theta_{JC}$ | Junction to case | 48 |
| Parameter | Symbol | Test Conditions | Min[1] | Typ | Max[1] | Unit |
|---|---|---|---|---|---|---|
| Supply Voltage | ||||||
| $V_{IN}$ Voltage Range | $V_{IN}$ | 7 | 40 | V | ||
| $V_{IN}$ Quiescent Current | $I_{Q}$ | EN = $V{IN}$ = 40V, $V{OUT}$ = 3.3V or 5V, no load operation, switching | 4 | µA | ||
| EN = $V{IN}$ = 40V, $V{OUT}$ > 3.3V or 5V, no load, no switching | 2.5 | µA | ||||
| Shutdown Current | $I_{SH}$ | EN = 0V, $V_{IN}$ = 24, no switching | 0.1 | 1 | µA | |
| $V_{IN}$ Undervoltage Lockout | $V_{IN}$ rising | 6.0 | 6.5 | 7 | V | |
| $V_{IN}$ Undervoltage Hysteresis | 550 | mV | ||||
| Output Voltage | ||||||
| $V_{OUT}$ Valley Comparator Threshold | $V_{OUT}$ | RAA211403, $V_{IN}$ = 12V, no load | 3.2 | 3.3 | 3.4 | V |
| RAA211405, $V_{IN}$ = 12V, no load | 4.8 | 4.95 | 5.1 | V | ||
| Overvoltage Protection | OVP | RAA211403 | 3.63 | V | ||
| RAA211405 | 5.5 | V | ||||
| Enable Voltage | ||||||
| EN High Level Input Voltage | $V_{ENH}$ | 1.13 | 1.23 | 1.33 | V | |
| EN Hysteresis | 75 | mV | ||||
| EN Leakage Current | EN = $V_{IN}$ = 40V | 0 | µA | |||
| Timer Control | ||||||
| Minimum On - Time | $t_{ON MIN}$ | $V_{IN}$ = 12V | 75 | ns | ||
| Internal Integrated MOSFETs | ||||||
| On - Resistance | $R_{DS(ON)_H}$ | $V_{IN}$ = 12V | 1.0 | Ω | ||
| Current Limit and Protection | ||||||
| Current Limit | $I_{LIM}$ | $V_{IN}$ = 12V | 0.750 | A | ||
| Current Limit Prop Delay | 50 | ns | ||||
| Thermal Shutdown | $T_{SD}$ | 160 | ℃ | |||
| Thermal Hysteresis | $Delta T_{SD}$ | 20 | ℃ |
当输入电压和使能电压达到阈值时,调节器开始切换。它们使用固定电流参考来关闭 MOSFET,并使用输出电压谷值阈值来重新开启 MOSFET。输出电压通过内部反馈电阻在 $V{OUT}$ 引脚处被感测,并与 1.2V 的内部参考电压进行比较,以产生控制信号,决定何时开启 MOSFET。当电感电流达到零且输出电压降至固定的 $V{OUT}$ 阈值以下时,MOSFET 开启;当电感电流达到 750mA(典型值)的固定 $I{LIM}$ 电流阈值时,MOSFET 关闭。因此,调节器始终在不连续电流模式下运行,并且需要 $V{OUT}$ 纹波来使控制方案正常工作。
开关频率可以通过改变电感值来编程,其工作频率取决于电感、输入电压和负载电流。由于特定输入电压下的峰值电流是固定的,开关频率与负载相关。每个开关周期内的电荷(或电流)是固定的,因此负载电流的增加会导致开关频率的增加。在输入 40V 时,无负载开关静态电流($I_{Q}$)为 4µA。
调节器将电感峰值电流控制在 750mA(典型值),但由于电流传感器的传播延迟,峰值电流往往会高于 750mA,传播延迟通常为 50ns。可以使用以下公式近似计算实际峰值电流: $I{peak} = 0.750 + 50 × 10^{-9} × frac{(V{IN} - V_{OUT})}{L}$ 此外,调节器具有最小 MOSFET 导通时间,如果选择的电感值过小,可能会导致电流高于公式预测值。瑞萨建议最小电感值为 4.7µH 或更高。
RAA211403 和 RAA211405 具有自然的电流限制功能,在上电时会自动提供平滑上升的 $V{OUT}$ 电压。软启动时间大约由以下公式定义: $Soft - Start Time = V{OUT} × [frac{C{OUT}}{(frac{I{peak}}{2}) - I_{LOAD}}]$ 根据评估板的测试数据,不同电感值下的近似软启动时间如下:
| Inductor (H) | Soft - Start Time (No Load) (µs) | Soft - Start Time (Full Load) (µs) |
|---|---|---|
| 15 | 135 | 235 |
| 10 | 130 | 210 |
| 6.8 | 125 | 200 |
| 4.7 | 110 | 170 |
| Inductor (H) | Soft - Start Time (No Load) (µs) | Soft - Start Time (Full Load) (µs) |
|---|---|---|
| 15 | 210 | 370 |
| 10 | 190 | 360 |
| 6.8 | 180 | 285 |
| 4.7 | 175 | 265 |
$V{IN}$ 引脚上的欠压锁定(UVLO)功能可防止调节器在输入电压超过 6.5V(典型值)之前启动。UVLO 阈值具有约 550mV 的迟滞,因此当 $V{IN}$ 下降到 6V(典型值)以下时,设备才会停止工作。迟滞功能可防止在 $V{IN}$ 非单调上升时器件在启动过程中关闭。建议尽量缩短从 $V{IN}$ 电源或上游输入电源到 IC 的电流路径长度,以防止在 $V_{IN}$ 开关过程中出现抖动。
使能引脚(EN)拉高时,器件开启;拉低时,IC 关闭。EN 上升阈值电压为 1.2V(典型值),EN 迟滞为 75mV(典型值)。EN 引脚可以直接连接到 $V{IN}$ 以实现始终开启的操作,也可以通过电阻分压器连接 $V{IN}$ 来编程 $V_{IN}$ UVLO 阈值。
RAA211403 和 RAA211405 具有内置的峰值电流保护功能,持续监测 MOSFET 电流,当峰值电流达到 750mA(典型
全部0条评论
快来发表一下你的评论吧 !