电子说
在汽车电子以及工业自动化等领域,控制器局域网(CAN)由于其可靠性、实时性和抗干扰能力,得到了广泛应用。而PCA82C250作为CAN协议控制器与物理总线之间的关键接口,在CAN网络中扮演着举足轻重的角色。今天,我们就来深入探讨一下PCA82C250这款器件。
PCA82C250是连接CAN协议控制器和物理总线的桥梁。它为总线提供差分传输能力,同时为CAN控制器提供差分接收能力。这种设计使得CAN网络中的数据能够稳定、高效地在控制器和总线之间传输。想象一下,它就像是一个翻译官,将CAN控制器的语言准确地传达给总线,同时又能把总线的信息翻译给控制器。
它完全符合“ISO 11898”标准,这意味着它可以与市场上众多遵循该标准的CAN设备无缝兼容,为系统设计提供了极大的便利。在构建CAN网络时,我们无需担心兼容性问题,可以更专注于系统功能的实现。
具备高达1 MBd的传输速率,能够满足高速数据传输的需求。在一些对实时性要求较高的应用场景,如汽车的发动机管理系统、工业自动化中的高速数据采集等,PCA82C250能够确保数据及时、准确地传输。
PCA82C250主要应用于高速汽车应用,传输速率可达1 MBd。例如汽车的车身控制模块、动力系统控制、车载娱乐系统等。在这些应用中,PCA82C250能够确保各个子系统之间的数据通信稳定可靠。
| Symbol | Parameter | Conditions | Min | Max | Unit |
|---|---|---|---|---|---|
| Vcc | supply voltage | 4.5 | 5.5 | V | |
| Icc | supply current | Standby mode | 170 | μA | |
| 1/tbit | maximum transmission speed | non - return - to - zero | 1 | - | MBd |
| VCAN | CANH, CANL input/output voltage | - 8 | + 18 | V | |
| Vdiff | differential bus voltage | 1.5 | 3.0 | V | |
| tPD | propagation delay | High - speed mode | 50 | ns | |
| Tamb | ambient temperature | - 40 | + 125 | °C |
这些数据为我们在设计电路时提供了重要的参考。例如,在选择电源时,我们需要确保电源电压在4.5V到5.5V之间,以保证器件的正常工作。
PCA82C250有PCA82C250T型号,采用SO8封装,这是一种塑料小外形封装,有8个引脚,主体宽度为3.9mm,版本为SOT96 - 1。在订购时,我们需要根据实际需求选择合适的封装和型号。

| Symbol | Pin | Description |
|---|---|---|
| TXD | 1 | transmit data input |
| GND | 2 | ground |
| Vcc | 3 | supply voltage |
| RXD | 4 | receive data output |
| Vref | 5 | reference voltage output |
| CANL | 6 | LOW - level CAN voltage input/output |
| CANH | 7 | HIGH - level CAN voltage input/output |
| Rs | 8 | slope resistor input |
了解每个引脚的功能对于正确连接和使用PCA82C250至关重要。例如,TXD引脚用于输入要发送的数据,RXD引脚用于输出接收到的数据。
PCA82C250在CAN协议控制器和物理总线之间进行数据的收发转换。它会根据接收到的CAN协议控制器的信号,将数据以差分信号的形式发送到总线上;同时,将总线上的差分信号转换为适合CAN控制器处理的信号。
在使用PCA82C250时,必须确保各项参数不超过其极限值,否则可能会导致器件永久性损坏。例如,电源电压的范围在 - 0.3V到 + 9.0V之间,CANH和CANL引脚的直流电压在0V < Vcc < 5.5V时,范围是 - 8.0V到 + 18.0V。
文档中详细给出了PCA82C250在不同条件下的各种特性参数,如供电电流、直流总线发射机和接收机的参数、参考输出参数、时序参数等。这些参数对于精确设计和调试CAN网络非常重要。例如,我们可以根据这些参数来选择合适的负载电阻、确定信号的传输延迟等。


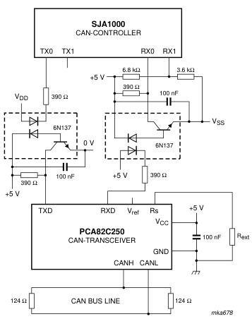
在实际应用中,我们可以根据具体需求选择合适的应用电路。例如,在一些对安全性要求较高的场合,可以采用带电气隔离的应用电路,以防止不同电路之间的电气干扰和故障传播。
PCA82C250采用SO8封装(SOT96 - 1),这种封装具有较小的尺寸和良好的散热性能。在设计PCB时,我们需要根据封装的尺寸和引脚布局来合理安排器件的位置。
焊接是将器件固定到PCB上并实现电气连接的关键步骤。常见的焊接方法有波峰焊和回流焊。
PCA82C250是一款功能强大、性能稳定的CAN控制器接口器件。它具有高速度、强抗干扰能力、多种工作模式和保护功能等优点,适用于各种高速汽车和工业应用。在设计和使用PCA82C250时,我们需要充分了解其特性、参数和应用要求,合理选择工作模式、引脚配置和焊接方法,以确保CAN网络的稳定运行。大家在实际应用中遇到过哪些关于PCA82C250的问题呢?欢迎在评论区分享交流。
全部0条评论
快来发表一下你的评论吧 !