汽车电子的利器:TRF4140-Q1低频率收发器深度剖析

电子说

1.4w人已加入

描述

汽车电子的利器:TRF4140-Q1低频率收发器深度剖析

在汽车电子领域,低频率(LF)收发器对于实现车辆的各种智能功能起着至关重要的作用。今天,我们就来深入探讨一下德州仪器(TI)的TRF4140-Q1低频率收发器,看看它在汽车防盗和被动进入启动系统(PEPS)中是如何大显身手的。

文件下载:trf4140-q1.pdf

1. 设备概述

1.1 强大特性

TRF4140-Q1具备众多令人瞩目的特性,这些特性使得它在同类产品中脱颖而出。

  • 灵活的主机控制接口:提供了4线SPI,可配置I/O功能,还能扩展如中断请求信号等控制器接口,接口电压供应范围从2.5V到5.5V,适应多种系统需求。
  • 嵌入式序列定时控制器:它能移除主机控制器的所有定时约束,实现自动序列重复,便于实现节能轮询,即使在睡眠状态下也能保持超低电流消耗。
  • 丰富的调制与解调功能:拥有PSK和ASK发射器阶段,以及FSK接收器和解调器,还支持嵌入式半双工(HDX)协议。
  • 灵活的天线驱动:四个可编程半桥MOSFET天线驱动器,可灵活组合成全桥驱动器,输出电压幅度最大可达20V峰峰值,电流最大可达1A峰值。同时,具备天线电流测量和诊断功能,能检测短路、开路等情况。
  • 出色的性能表现:分数合成器频率范围为10kHz至500kHz,步长为60Hz;支持高达70kbps的数据速率的开关键控,适用于上下行链路。

1.2 广泛应用

TRF4140-Q1主要应用于汽车防盗和PEPS系统,用于与LF应答器、远程无钥匙进入和被动进入设备进行通信。此外,它还适用于其他需要低频率无线电物理特性的应用,如RFID标签阅读器(半双工)。

1.3 详细描述

该设备的天线驱动级由四个MOSFET天线驱动器和一个接收器组成,分别用于发送调制的LF传输和检测、解调LF应答器的响应。HDX通信方案采用频移键控(FSK)作为上行链路调制。它需要5V的$V{DD}$电源为控制块和集成逻辑稳压器供电,天线驱动器则由4V至20V的$V{DDH}$单独供电。这种供电方式可以生成正弦波输出信号,对于需要数米天线电缆的远程天线应用来说,能提供出色的电磁兼容性(EMC)性能。

TRF4140-Q1能够管理通信序列所需的所有定时,无需主机控制器进行精确交互。结合发送和接收FIFO,主机控制器可以从所有定时关键事件中解脱出来,方便进行进程调度。特别是对于汽车车身控制模块的主机控制器启动过程,该设备大大减轻了其负担。此外,它还支持序列预加载和外部事件触发的序列执行,能够在检测到钥匙扣时立即启动防盗过程,避免了因配置而导致的延迟。

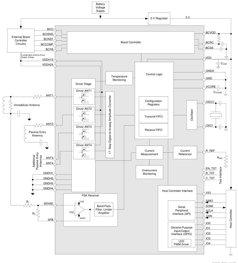
1.4 功能框图

汽车电子 从功能框图中,我们可以清晰地看到TRF4140-Q1的各个组成部分及其之间的连接关系,这有助于我们更好地理解其工作原理和应用场景。

2. 修订历史

文档在2018年4月1日至10月31日期间,对第4节“机械、封装和可订购信息”进行了更改。了解产品的修订历史可以帮助我们及时掌握产品的更新情况,确保使用的是最新版本的信息。

3. 设备与文档支持

3.1 入门与下一步计划

如果想了解更多关于TI NFC/RFID设备以及相关的开发工具和软件,可以访问“Overview for NFC / RFID”页面。这为开发者提供了一个获取更多信息的途径,有助于快速上手和深入开发。

3.2 设备命名规则

汽车电子 通过设备命名规则,我们可以了解到设备的家族、迭代、驱动阶段、特性集、温度范围、封装、分布和资格等信息。例如,“TRF4140-Q1”中的“TRF4”表示LF收发器基站设备家族,“1”表示第一代TRF4,“4”表示4个LF半桥驱动阶段,“0”表示仅支持FSK接收器,“Q”表示工作温度范围为-40°C至125°C,“Q1”表示符合AEC-Q100汽车标准。

3.3 文档支持

在www.ti.com上可以获取描述TRF4140-Q1设备的相关文档,包括接收文档更新通知、勘误表和应用报告等。接收文档更新通知可以让我们及时了解产品的最新情况,勘误表能帮助我们解决已知的设计异常问题,应用报告则提供了使用该设备设计LF基站的各种应用建议。

3.4 社区资源

TI E2E™社区是一个工程师之间交流合作的平台,在e2e.ti.com上,我们可以提问、分享知识、探索想法并帮助解决问题。这为开发者提供了一个良好的交流环境,有助于大家共同进步。

3.5 商标说明

E2E是德州仪器的商标,了解商标信息可以避免在使用过程中出现侵权等问题。

3.6 静电放电注意事项

该集成电路可能会受到静电放电(ESD)的损坏,因此在处理时需要采取适当的预防措施。ESD损坏可能会导致设备性能下降甚至完全失效,特别是对于精密集成电路,微小的参数变化都可能导致设备无法满足规格要求。

3.7 出口控制通知

接收方需要遵守相关的出口控制规定,未经授权不得将产品或技术数据出口或再出口到受限或禁止的目的地。这是为了确保产品的合法使用和遵守相关法律法规。

3.8 术语表

TI术语表列出并解释了相关的术语、首字母缩写词和定义,帮助我们更好地理解文档中的专业术语。

4. 机械、封装和可订购信息

4.1 封装信息

TRF4140-Q1采用HTQFP(48)封装,尺寸为7mmx7mm。此外,文档还提供了封装外形、示例电路板布局、示例模板设计和封装选项附录等信息。这些信息对于硬件设计工程师来说非常重要,能够帮助他们进行合理的电路板设计和封装选择。

4.2 可订购信息

订单编号 封装 引脚 封装数量 载体 RoHS MSL评级/峰值回流温度 工作温度范围 部件标记
TRF4140QPHNRQ1 HTQFP (PHN) 48 2000 大型T&R 3级 - 260°C - 168小时 -40°C至125°C TRF4140C

通过以上信息,我们可以全面了解TRF4140-Q1低频率收发器的特性、应用、支持资源和封装等方面的内容。在实际的汽车电子设计中,我们可以根据这些信息充分发挥该设备的优势,设计出更加高效、可靠的系统。大家在使用过程中有没有遇到过类似设备的应用难题呢?欢迎在评论区分享交流。

打开APP阅读更多精彩内容
声明:本文内容及配图由入驻作者撰写或者入驻合作网站授权转载。文章观点仅代表作者本人,不代表电子发烧友网立场。文章及其配图仅供工程师学习之用,如有内容侵权或者其他违规问题,请联系本站处理。 举报投诉

全部0条评论

快来发表一下你的评论吧 !

×
20
完善资料,
赚取积分