LM97937 具有 SNRBoost、Bit-Burst 和 JESD204B 输出的 LM97937 双路 9 位 370MSPS ADC

KANA 发表于 2018-11-02 19:27:06

数据: LM97937 Dual 370 MSPS Receiver and Feedback IC With SNRBoost, Bit-Burst, JESD20 数据表

描述

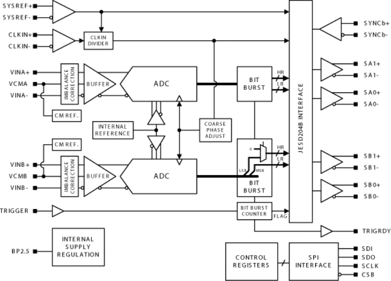
LM97937器件是双通道370 MSPS模数转换器(ADC),JESD204B接口工作速率高达7.4 Gb /s。采用带通频谱整形的SNRBoost技术可提高中频噪声密度,Bit-Burst技术可提供临时和周期性分辨率增强。集成的输入缓冲器可降低电荷反冲噪声,简化驱动放大器的系统级设计,抗混叠滤波器和阻抗匹配。输入采样时钟分频器提供整数分频比和可配置的相位选择,以简化系统时钟。该器件采用56引脚,8 mm×8 mm QFN封装。

特性

  • 转换率:370 MSPS
  • 1.7 V PP 输入满量程范围
  • 具有100 MHz带通带宽的SNRBoost噪声整形
    • 噪声频谱密度:-152.0 dBFS /Hz
    • 可编程通带中心频率
  • 位突发分辨率切换
    • 分辨率:9位(低分辨率),14位(高分辨率)
    • 高分辨率噪声密度:-152.7 dBFS /Hz
    • 可编程突发配置
  • 性能
    • 输入:150 MHz,-3 dBFS
      • SNR(SNRBoost ):71.6 dBFS
      • SNR(位突发):69.6 dBFS
      • SFDR:88 dBFS
      • 非HD2 /HD3 SPUR:-90 dBFS
  • 功耗:876 mW /通道
  • 缓冲模拟输入
  • 片上精密基准无外部旁路
  • 带相位同步的输入采样时钟分频器
    (除以1,2,4或8)
  • JESD204B子类1串行数据接口
      < li>车道速率高达7.4 G. b /s
    • 可配置为1或2通道/通道
  • 快速超范围信号
  • 4线,1.2 V,1.8 V,2.5V或3.3V兼容SPI
  • 56引脚QFN封装,(8×8 mm,0.5mm引脚间距)

参数 与其它产品相比 宽带接收器

 
# Input Channels
Resolution (Bits)
Sample Rate (Max) (MSPS)
Features
Analog Input BW (MHz)
SFDR (Typ) (dB)
SNR (Typ) (dB)
Power Consumption (Typ) (mW)
Logic Voltage DV/DD (Max) (V)
Logic Voltage DV/DD (Min) (V)
Analog Voltage AVDD (Max) (V)
Analog Voltage AVDD (Min) (V)
Operating Temperature Range (C)
Pin/Package
LM97937
2    
14    
370    
Decimating Filter
Differential Inputs
High Dynamic Range
Nap Mode
Out of Range Indicator
Power Down    
800    
88    
71.9    
1752    
1.25    
1.15    
3.45    
1.15    
-40 to 85    
56WQFN    

方框图 (1)

技术文档

数据手册(1)

收藏

文章来源栏目
+加入圈子

评论(0)

加载更多评论

参与评论

分享到

QQ空间 QQ好友 微博
取消