LM4991 具有停机模式的 3 W 音频功率放大器

KANA 发表于 2018-11-02 18:00:05

数据: LM4991 3W Audio Power Amplifier with Shutdown Mode 数据表

描述

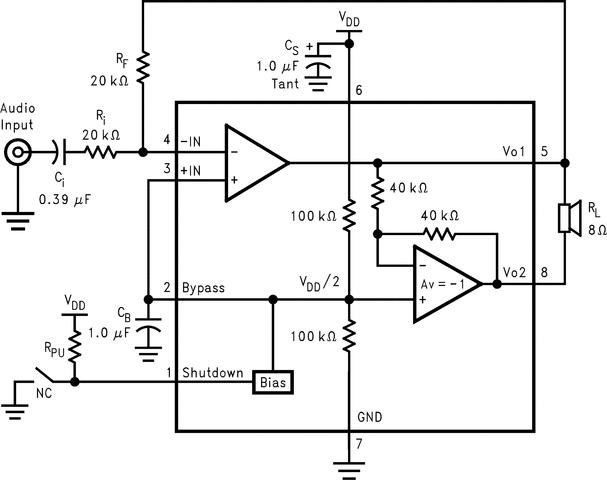
LM4991是一款单声道桥接音频功率放大器,能够为3Ω负载提供3W的连续平均功率,当通过5V供电时,THD小于10%电源(见下面的注释)。为了节省便携式应用中的功耗,当V DD 施加到SHUTDOWN引脚时,LM4991的微功耗关断模式(I SD =0.1μA,典型值)被激活。

Boomer音频功率放大器专为提供高功率,高保真音频输出而设计。它们只需很少的外部元件,可在2.2V至5.5V的低电源电压下工作。由于LM4991不需要输出耦合电容,自举电容或缓冲网络,因此非常适合需要最小体积和重量的低功耗便携式系统。

其他LM4991功能包括热关断保护,统一 - 增益稳定性和外部增益设置。

注意:已正确安装到电路板上的LM4991LD可提供3W至3Ω(THD为10%)。 LM4991的其他封装选项可提供1.5W至8Ω(THD为10%)。有关LM4991LD和LM4991M的详细信息,请参阅参考资料部分。

特性

  • 提供节省空间的WSON和SOIC封装
  • 超低电流关机模式
  • 可以驱动电容负载高达500pF
  • 改进的咔嗒/噼噗声电路可在开启和关闭转换期间降低噪声
  • 2.2 - 5.5V操作
  • 无输出所需的耦合电容,缓冲网络,自举电容或增益设置电阻
  • Unity-Gain稳定

关键规格

  • 改进的PSRR在217kHz和1kHz:64 dB(典型值)
  • P O 在V DD = 5.0V,10%THD,1kHz
    • LM4991LD(仅),3Ω,4Ω:3W(典型值),2.5 W(典型值)
    • 所有封装,8Ω负载:1.5 W(典型值)
  • 关断电流:0.1μA(典型值)

所有商标均为其各自所有者的财产。

参数 与其它产品相比 扬声器放大器

 
Audio Input Type
Architecture
Speaker Channels (Max)
Power Stage Supply (Min) (V)
Power Stage Supply (Max) (V)
Output Power (W)
Load (Min) (ohms)
THD + N @ 1 kHz (%)
Iq (Typ) (mA)
Control Interface
Analog Supply (V) (Min)
Analog Supply (V) (Max)
PSRR (dB)
Operating Temperature Range (C)
Rating
LM4991
Analog Input    
Class-AB    
Mono    
2.2    
5.5    
3    
3    
0.2    
4    
Hardware    
2.2    
5.5    
64    
-40 to 85    
Catalog    

方框图 (2)

技术文档

数据手册(1)

收藏

相关话题
文章来源栏目
+加入圈子

评论(0)

加载更多评论

参与评论

分享到

QQ空间 QQ好友 微博
取消