LM4889 1 瓦音频功率放大器

KANA 发表于 2018-11-02 17:59:06

数据: LM4889 1 Watt Audio Power Amplifier 数据表

描述

LM4889是一款音频功率放大器,主要用于移动电话和其他便携式通信设备应用中的苛刻应用。它能够为8ΩBTL负载提供1瓦的连续平均功率,而5V DC 电源的失真小于2%(THD + N)。

Boomer音频功率放大器专为提供高质量输出功率而设计,只需极少量的外部元件。 LM4889不需要输出耦合电容或自举电容,因此非常适用于移动电话和其他低电压应用,其中最低功耗是主要要求。

LM4889具有低功耗关断模式,可通过以逻辑低电平驱动关断引脚实现。此外,LM4889还具有内部热关断保护机制。

LM4889包含高级pop&单击电路以消除在导通和关断转换期间可能发生的噪声。

LM4889具有单位增益稳定性,可通过外部增益设置电阻进行配置。

特性

  • 提供节省空间的VSSOP,SOIC,WSON和DSBGA封装
  • 超低电流关断模式(3.3至2.6V - 0.01μA)
  • 可驱动电容负载高达500 pF
  • 改进的Pop&点击电路消除开启和关闭转换期间的噪音
  • 2.2 - 5.5V操作
  • 无需输出耦合电容,缓冲网络或自举电容
  • Unity-Gain稳定
  • 外部增益配置能力

关键规格

  • 改善PSRR,217Hz,5 - 3.3V 75dB
  • 5.0V及以下的功率输出2%THD 1.0W(典型值)
  • 3.3V电压输出& 1%THD 400mW(典型值)
  • 关断电流为3.3& 2.6V0.01μA(典型值)

所有商标均为其各自所有者的财产。 Boomer是德州仪器公司的商标。

参数 与其它产品相比 扬声器放大器

 
Audio Input Type
Architecture
Speaker Channels (Max)
Power Stage Supply (Min) (V)
Power Stage Supply (Max) (V)
Output Power (W)
Load (Min) (ohms)
SNR (dB)
THD + N @ 1 kHz (%)
Iq (Typ) (mA)
Control Interface
Closed/Open Loop
Analog Supply (V) (Min)
Analog Supply (V) (Max)
PSRR (dB)
Operating Temperature Range (C)
Rating
LM4889
Analog Input    
Class-AB    
Mono    
2.2    
5.5    
1.2    
8    
93    
0.1    
5    
Hardware    
Closed    
2.2    
5.5    
66    
-40 to 85    
Catalog    

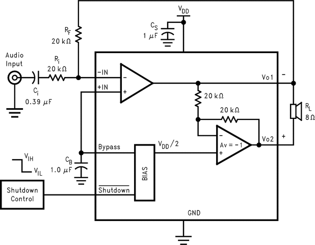
方框图 (2)

技术文档

数据手册(1)

收藏

相关话题
文章来源栏目
+加入圈子

评论(0)

加载更多评论

参与评论

分享到

QQ空间 QQ好友 微博
取消