LM4876 具有逻辑低停机的 1.1W 音频功率放大器

KANA 发表于 2018-11-02 17:59:06

数据: LM4876 1.1W Audio Power Amplifier with Logic Low Shutdown 数据表

描述

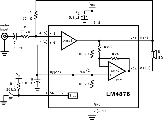
LM4876是一款单电源5V桥接式音频功率放大器,能够为8Ω负载提供1.1W(典型值)的连续平均功率,0.5% THD + N。

与Boomer系列中的其他音频放大器一样,LM4876专门设计用于提供高质量输出功率和最少量的外部元件。 LM4876不需要输出耦合电容,自举电容或缓冲网络。它非常适合低功耗便携式系统。

LM4876具有低电平有效外部控制,微功耗关断模式。此外,LM4876还具有内部热关断保护机制。对于PCB空间效率,LM4876采用VSSOP和SOIC表面贴装封装。

单位增益稳定LM4876的闭环增益使用外部电阻设置。

特性

  • 不需要输出耦合电容,自举电容或缓冲电路
  • 10引脚VSSOP和8引脚SOIC封装
  • Unity-Gain稳定
  • 外部增益设置

关键规格

  • 1kHz时THD + N 1W连续平均输出功率至8Ω0.5%(最大值)
  • 输出功率1kHz至8Ω,10%THD + N 1.5 W(典型值)
  • 关断电流0.01μA(典型值) )
  • 电源电压范围2.0V至5.5 V

所有商标均为其各自所有者的财产。

参数 与其它产品相比 扬声器放大器

 
Audio Input Type
Architecture
Speaker Channels (Max)
Power Stage Supply (Min) (V)
Power Stage Supply (Max) (V)
Output Power (W)
Load (Min) (ohms)
THD + N @ 1 kHz (%)
Iq (Typ) (mA)
Control Interface
Closed/Open Loop
Analog Supply (V) (Min)
Analog Supply (V) (Max)
PSRR (dB)
Operating Temperature Range (C)
Rating
LM4876
Analog Input    
Class-AB    
Mono    
2    
5.5    
2.3    
8    
0.25    
6.5    
Hardware    
Open    
2    
5.5    
65    
-40 to 85    
Catalog    

方框图 (2)

技术文档

数据手册(1)

收藏

相关话题
文章来源栏目
+加入圈子

评论(0)

加载更多评论

参与评论

分享到

QQ空间 QQ好友 微博
取消