LM4861 Boomer 系列:具有关断模式的 1.1W 音频放大器

KANA 发表于 2018-11-02 17:58:05

数据: LM4861 1.1W Audio Power Amplifier with Shutdown Mode 数据表

描述

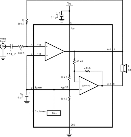
LM4861是一款桥接式音频功率放大器,能够为8Ω负载提供1.1W的连续平均功率,使用5V的1%THD + N Boomer音频功率放大器专门设计用于提供高质量的输出功率,使用表面贴装封装,只需极少量的外部元件。由于LM4861不需要输出耦合电容,自举电容或缓冲网络,因此非常适合低功耗便携式系统。

LM4861具有外部控制,低功耗关断模式,如内部热关断保护机制。

单位增益稳定的LM4861可以通过外部增益设置电阻配置,差分增益最高可达10,无需使用外部补偿元件。通过适当的补偿可以获得更高的收益。

特性

  • 无需输出耦合电容,自举电容或缓冲电路
  • 小外形(SOIC)封装
  • 与PC电源兼容
  • 热关断保护电路
  • Unity-gain stable
  • 外部增益配置功能

关键规格

  • THD + N为1kHz,1W连续平均输出功率为8Ω1.0%(最大值)
  • 输出功率为10%THD + N,1kHz至8Ω1.5W(典型值)
  • 关断电流0.6μA(典型值)

所有商标均为其各自所有者的财产。

参数 与其它产品相比 扬声器放大器

 
Audio Input Type
Architecture
Speaker Channels (Max)
Power Stage Supply (Min) (V)
Power Stage Supply (Max) (V)
Output Power (W)
Load (Min) (ohms)
THD + N @ 1 kHz (%)
Iq (Typ) (mA)
Control Interface
Closed/Open Loop
Analog Supply (V) (Min)
Analog Supply (V) (Max)
PSRR (dB)
Operating Temperature Range (C)
Rating
LM4861
Analog Input    
Class-AB    
Mono    
2    
5.5    
1.6    
8    
0.72    
6.5    
Hardware    
Closed    
2    
5.5    
65    
-40 to 85    
Catalog    

方框图 (2)

技术文档

数据手册(1)

收藏

相关话题
文章来源栏目
+加入圈子

评论(0)

加载更多评论

参与评论

分享到

QQ空间 QQ好友 微博
取消