LM4860 具有停机模式的 1 瓦音频功率放大器

KANA 发表于 2018-11-02 17:58:05

数据: LM4860   Series 1W Audio Power Amplifier with Shutdown Mode 数据表

描述

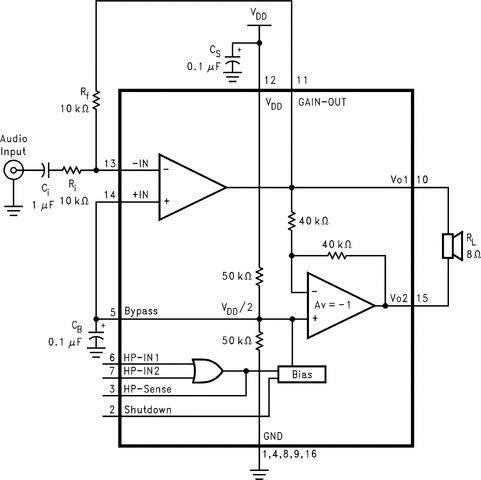
LM4860是一款桥接式音频功率放大器,能够为8Ω负载提供1W的连续平均功率,THD + N小于1%来自5V电源的音频频谱。

Boomer音频功率放大器专为使用表面贴装封装提供高质量输出功率和少量外部元件而设计。由于LM4860不需要输出耦合电容,自举电容或缓冲网络,因此非常适合低功耗便携式系统。

LM4860具有外部控制,低功耗关断模式,以及作为内部热关断保护机制。它还包括两个耳机控制输入和一个耳机检测输出,用于外部监控。

单位增益稳定LM4860可由外部增益设置电阻配置,差分增益最高可达10,无需使用外部补偿组件。通过适当的补偿可以获得更高的收益。

特性

  • 无需输出耦合电容,自举电容或缓冲电路
  • 小外形(SO)封装
  • 与PC电源兼容
  • 热关断保护电路
  • Unity-Gain稳定
  • 外部增益配置功能
  • 两个耳机控制输入和耳机感应输出

主要规格

  • 1W连续平均THD + N
  • 输出功率为8Ω:1 %(Max)
  • 瞬时峰值输出功率:> 2 W
  • 关断电流:0.6μA(典型值)

所有商标均为其各自所有者的财产。

参数 与其它产品相比 扬声器放大器

 
Audio Input Type
Architecture
Speaker Channels (Max)
Power Stage Supply (Min) (V)
Power Stage Supply (Max) (V)
Output Power (W)
Load (Min) (ohms)
THD + N @ 1 kHz (%)
Iq (Typ) (mA)
Control Interface
Closed/Open Loop
Analog Supply (V) (Min)
Analog Supply (V) (Max)
PSRR (dB)
Operating Temperature Range (C)
Rating
LM4860
Analog Input    
Class-AB    
Mono    
2.7    
5.5    
1.3    
8    
0.72    
7    
Hardware    
Closed    
2.7    
5.5    
65    
-20 to 85    
Catalog    

方框图 (2)

技术文档

数据手册(1)

收藏

相关话题
文章来源栏目
+加入圈子

评论(0)

加载更多评论

参与评论

分享到

QQ空间 QQ好友 微博
取消