LM49151 具有听筒驱动器、接地参考耳机放大器、扬声器保护、无 夹(带夹控制)的单声道 D 类子系统

KANA 发表于 2018-11-02 17:57:06

数据: Mono Class D Audio Subsys w/Earpiece Drvr, Grnd Ref Hphne Amps, Spkr Pro 数据表

描述

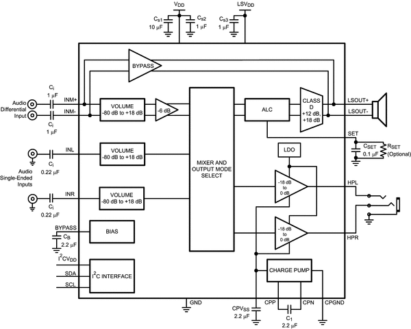
LM49151是一款完全集成的音频子系统,专为手机等便携式手持应用而设计。 LM49151将1.25W单声道E 2 S类D类放大器,125mW AB类耳机驱动器,42mW /通道立体声接地参考耳机驱动器,音量控制,输入混音器/多路复用器和扬声器保护整合为一体设备。

LM49151 D类扬声器放大器采用德州仪器独特的自动电平控制(ALC),可提供I 2 C可编程无剪辑功能,带有剪辑控制和扬声器保护。 E 2 S(增强型发射抑制)D类放大器采用获得专利的超低EMI PWM架构,可在保持音频质量和效率的同时显着降低射频辐射,同时在8Ω负载下提供1.25W的功率。 5V电源时,1%THD + N.这款42mW /通道耳机驱动器采用德州仪器(TI)的接地参考架构,可从单电源产生以地为参考的输出,无需使用笨重且昂贵的隔直电容,从而节省空间并最大限度地降低系统成本。

LM49151具有独立的音量控制,可用于扬声器和耳机输入。模式选择,关闭控制和音量通过I 2 C兼容接口控制。 LM49151卓越的咔嗒声和噼噗声抑制消除了上电/断电和关机期间的听觉瞬变。

特性

  • E 2 S类D类放大器
  • 接地参考输出 - 消除输出耦合电容< /li>
  • I 2 C带夹控制的可编程无剪辑功能
  • 电压限制器扬声器保护
  • I 2 C音量和模式控制
  • 耳机放大器
  • 高级咔嗒声抑制
  • 低电源电流
  • 微功耗关机
  • 20-bump DSBGA封装

关键规格

  • V DD = 3.3V时的输出功率THD +N≤1%
    • LS模式,R L =8Ω520mW(典型值)
    • HP模式,R L = 32Ω40mW(典型值)
  • 输出功率V DD = 5V THD +N≤1%
    • LS模式,R L =8Ω1.25W(典型值)
    • HP模式,R L =32Ω42mW(典型值)
  • 输出偏移
    • LS模式15 6mV(典型值)
    • HP模式15 2mV(典型值)

Boomer是德州仪器公司的商标。所有商标均为其各自所有者的财产。

参数 与其它产品相比 扬声器放大器

 
Audio Input Type
Architecture
Speaker Channels (Max)
Power Stage Supply (Min) (V)
Power Stage Supply (Max) (V)
Output Power (W)
Load (Min) (ohms)
SNR (dB)
THD + N @ 1 kHz (%)
Iq (Typ) (mA)
Control Interface
Closed/Open Loop
Analog Supply (V) (Min)
Analog Supply (V) (Max)
PSRR (dB)
Operating Temperature Range (C)
Rating
LM49151
Analog Input    
Class-D    
Mono    
2.7    
5.5    
1.25    
8    
102    
0.015    
4    
I2C    
Open    
1.7    
5.5    
91    
-40 to 85    
Catalog    

方框图 (1)

技术文档

数据手册(1)

收藏

相关话题
文章来源栏目
+加入圈子

评论(0)

加载更多评论

参与评论

分享到

QQ空间 QQ好友 微博
取消