LM48512 PowerWise 升压、超低 EMI、单声道、E2S D 类音频功率放大器

KANA 发表于 2018-11-02 17:57:06

数据: PowerWise Boosted, Ultra Lo-EMI, Mono, E2S Class D Audio Pwr Amp 数据表

描述

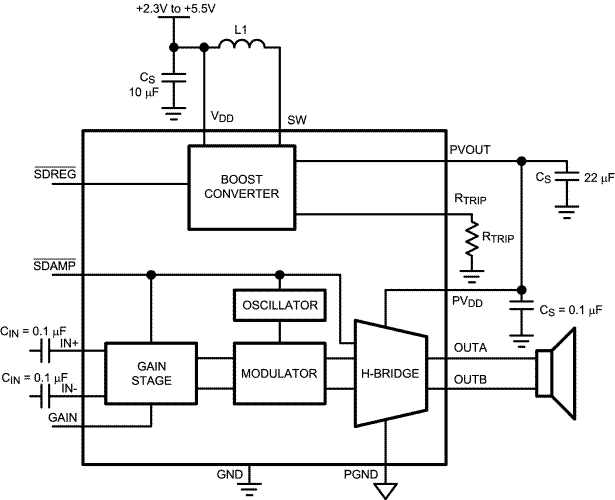
作为美国国家半导体PowerWise系列产品的一部分,LM48512可为8Ω提供1.8W功率,同时功耗为14.5mA静态电流。 LM48512还具有美国国家半导体的增强型发射抑制(E 2 S)系统,这是一种获得专利的超低EMI PWM架构,可显着降低射频辐射,同时保持音频质量和效率。 LM48512可延长电池寿命,减少外部元件数量,电路板面积消耗,系统成本并简化设计。

LM48512旨在满足便携式多媒体设备的需求。与其他升压放大器和低EMI D类放大器相比,LM48512具有高效率。 LM48512能够从3.6V电源驱动8Ω扬声器至5.5V电平(1.8W),同时以82%的效率运行。灵活的电源要求允许在2.3V至5.5V的电压下工作。 E 2 S系统采用获得专利的边沿速率控制(ERC)架构,通过最小化器件输出的高频分量进一步减少发射,同时保持高质量的音频再现(THD + N = 0.03%) )和高效率。低功耗关断模式可将电源电流消耗降至0.04μA。

LM48512具有节电自动增益控制(AGC)功能。 AGC检测电池电压并降低放大器的增益,以在电池电压降低时限制输出。

卓越的咔嗒/噼噗声抑制消除了上电/断电和关机期间的听觉瞬变。


主要规格

V DD = 3.6V时的功率输出 R L =8Ω,THD + N 1% 1.8W(典型值)
效率为3.6V,800mW变为8Ω 82%(典型值)
静态电源电流 为3.6V 14.5mA
关闭当前 0.04μA(典型值)

特性

  • E 2 S系统降低EMI,同时保持音质和效率
  • 集成升压转换器
  • 升压转换器上的电源电压检测
  • 低功耗关闭模式
  • “单击并弹出”抑制< /li>
  • 参数 与其它产品相比 扬声器放大器

     
    Audio Input Type
    Architecture
    Speaker Channels (Max)
    Power Stage Supply (Min) (V)
    Power Stage Supply (Max) (V)
    Output Power (W)
    Load (Min) (ohms)
    SNR (dB)
    THD + N @ 1 kHz (%)
    Iq (Typ) (mA)
    Control Interface
    Closed/Open Loop
    Analog Supply (V) (Min)
    Analog Supply (V) (Max)
    PSRR (dB)
    Operating Temperature Range (C)
    Rating
    LM48512
    Analog Input    
    Class-D Boosted    
    Mono    
    2.3    
    5.5    
    2.7    
    4    
    97    
    0.03    
    14.5    
    GPIO    
    Closed    
    2.3    
    5.5    
    90    
    -40 to 85    
    Catalog    

    方框图 (2)

    技术文档

    数据手册(1)

    收藏

    相关话题
    文章来源栏目
    +加入圈子

    评论(0)

    加载更多评论

    参与评论

    分享到

    QQ空间 QQ好友 微博
    取消