LM4951A 具有短路保护的宽电压范围 1.8 瓦音频功率放大器

KANA 发表于 2018-11-02 17:56:06

数据: Wide Voltage Range 1.8 Watt Audio Amplifier With Short Circuit Protection 数据表

描述

LM4951A是一款音频功率放大器,专为电源电压范围为2.7V至9V的应用而设计。当使用7.5VDC电源供电时,LM4951A能够以低于1%的THD + N输出1.8W的连续平均功率。

Boomer音频功率放大器专为提供高质量输出功率而设计,只需极少量的外部元件。 LM4951A不需要自举电容或缓冲电路。

LM4951A具有低功耗,低电平有效关断模式。此外,LM4951A还具有内部热关断保护机制和短路保护功能。

LM4951A包含高级pop&点击电路,消除在开启和关闭过渡期间可能发生的噪音。

LM4951A具有单位增益稳定性,可通过外部增益设置电阻进行配置。

特性

  • Pop&
  • 宽电源电压范围:2.7V至9V
  • 低电流,低电平有效关断模式
  • 点击电路消除开启和关闭转换期间的噪声>低静态电流
  • 热关断保护
  • 短路保护
  • Unity-Gain稳定
  • 外部增益配置功能

主要规格

  • 2.7V至9V的宽电压范围
  • 静态电源电流(V DD = 7.5V )2.5mA(典型值)
  • 7.5V时的功率输出BTL,1%THD
    1.8 W(典型值)
  • 关断电流0.01μA(典型值)
  • < li>快速开启时间25ms(典型值)

所有商标均为其各自所有者的财产。 Boomer是德州仪器公司的商标。

参数 与其它产品相比 扬声器放大器

 
Audio Input Type
Architecture
Speaker Channels (Max)
Power Stage Supply (Min) (V)
Power Stage Supply (Max) (V)
Output Power (W)
Load (Min) (ohms)
THD + N @ 1 kHz (%)
Iq (Typ) (mA)
Control Interface
Closed/Open Loop
Analog Supply (V) (Min)
Analog Supply (V) (Max)
PSRR (dB)
Operating Temperature Range (C)
Rating
LM4951A
Analog Input    
Class-AB    
Mono    
2.7    
9    
2.2    
8    
0.07    
2.5    
Hardware    
Open    
2.7    
9    
66    
-40 to 85    
Catalog    

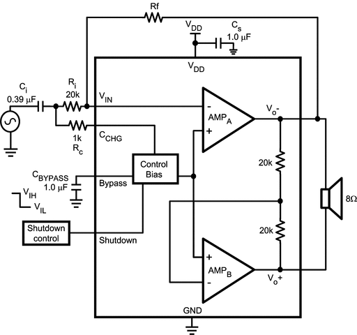
方框图 (2)

技术文档

数据手册(1)

收藏

相关话题
文章来源栏目
+加入圈子

评论(0)

加载更多评论

参与评论

分享到

QQ空间 QQ好友 微博
取消