TPA2026D2 具有动态范围的 3.2W/通道立体声 SmartGainTM D 类音频放大器

KANA 发表于 2018-11-02 17:56:06

数据: TPA2026D2 3.2-W/Ch Stereo Class-D Audio Amplifier With Fast Gain Ramp SmartGain Automatic Gain Control and Dynamic Range Compression 数据表

描述

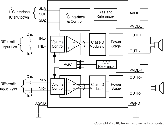
TPA2026D2器件是一款立体声,无滤波器的D类音频功率放大器,具有音量控制,动态范围压缩(DRC)和自动增益控制( AGC)。它采用2.2 mm×2.2 mm DSBGA封装。

TPA2026D2中的DRC和AGC功能可通过数字I 2 C接口进行编程。 DRC和AGC功能可以配置为自动防止音频信号失真并增强通常听不到的安静通道。 DRC和AGC还可以配置为保护扬声器免受高功率损坏,并压缩音乐的动态范围以适应扬声器的动态范围。增益可在0 dB至+30 dB范围内选择,步长为1 dB。 TPA2026D2能够在5 V时将3.2 W /Ch驱动至4Ω负载或在3.6 V时驱动至750 WW /Ch至8Ω负载。该器件为每个通道提供独立的软件关断控制,并提供热保护和短路保护。在TPA2026D2在启动期间超过TPA2016D2具有更快的AGC增益的斜坡。

在除了这些功能,快速启动时间和小尺寸封装使TPA2026D2用于蜂窝电话,PDA,和一个理想的选择其他便携式应用程序。

特性

  • 快速AGC启动时间:5 ms
  • 引脚分配与TPA2016D2兼容
  • 滤波器 - 自由D类架构
  • 3.2 W /Ch在5 V(10%THD + N)下进入4Ω
  • 750 mW /Ch在3.6 V时为8Ω(10%THD) + N)
  • 电源范围:2.5 V至5.5 V
  • 带或不带I 2的灵活操作
  • 可编程DRC和AGC参数
  • 数字I 2 C音量控制
  • 可选增益从0 dB到30 dB,步长为1 dB
  • 可选择的攻击,释放和保持时间
  • 4可选压缩比
  • 低电源电流:3.5 mA
  • 低关断电流:0.2μA
  • < li>高PSRR:80 dB
  • AGC启用或禁用功能
  • 限制器启用或禁用功能
  • 短路和热保护
  • 节省空间的封装
    • 2.2 mm×2.2 mm Nano-Free™DSBGA(YZH)
  • 应用
    • 无线或蜂窝手机和掌上电脑
    • 便携式导航设备
    • 便携式DVD播放器
    • 笔记本电脑
    • 便携式收音机
    • 便携式游戏
    • 益智玩具
    • USB扬声器

所有其他商标均为其各自所有者的财产

参数 与其它产品相比 扬声器放大器

 
Audio Input Type
Architecture
Speaker Channels (Max)
Power Stage Supply (Min) (V)
Power Stage Supply (Max) (V)
Output Power (W)
Load (Min) (ohms)
SNR (dB)
THD + N @ 1 kHz (%)
Iq (Typ) (mA)
Control Interface
Closed/Open Loop
Analog Supply (V) (Min)
Analog Supply (V) (Max)
PSRR (dB)
Operating Temperature Range (C)
Rating
TPA2026D2 TPA2012D2 TPA2016D2
Analog Input     Analog Input     Analog Input    
Class-D     Class-D     Class-D    
Stereo     Stereo     Stereo    
2.5     2.5     2.5    
5.5     5.5     5.5    
3.2     2.1     2.8    
8     4     4    
95     95     95    
0.1     0.14     1    
4.5     6     4.5    
I2C     GPIO     I2C    
Closed     Open     Open    
2.5     2.5     2.5    
5.5     5.5     5.5    
80     71     80    
-40 to 85     -40 to 85     -40 to 85    
Catalog     Catalog     Catalog    

方框图 (1)

技术文档

数据手册(1)

收藏

相关话题
文章来源栏目
+加入圈子

评论(0)

加载更多评论

参与评论

分享到

QQ空间 QQ好友 微博
取消