LMH0002 SMPTE 292M / 259M 串行数字电缆驱动器

KANA 发表于 2018-10-16 11:19:15

数据: LMH0002 SMPTE 292M / 259M Serial Digital Cable Driver 数据表

描述

LMH0002 SMPTE 292M /259M串行数字电缆驱动器是一款单芯片,高速电缆驱动器,设计用于SMPTE 292M /259M串行数字视频和ITU -T G.703串行数字数据传输应用。 LMH0002以高达1.485 Gbps的数据速率驱动75Ω传输线(Belden 8281,Belden 1694A或同等产品)。

LMH0002为SMPTE 259M和SMPTE 292M兼容性提供两种可选的压摆率。输出电压摆幅可通过一个外部电阻调节。

LMH0002采用3.3V单电源供电。 SD模式下的功耗通常为125 mW,HD模式下功耗为149 mW。 LMH0002采用8引脚SOIC或16引脚WQFN封装。

特性

  • SMPTE 292M,SMPTE 344M和SMPTE 259M兼容
  • 支持270 Mbps的DVB-ASI
  • 数据速率达到1.485 Gbps
  • 差分输入
  • 75Ω差分输出
  • 可选压摆率
  • 可调输出幅度
  • < li>单3.3V电源操作
  • 工作温度范围:0°C至+ 70°C商用(LMH0002MA)或工业-40°C至+ 85°C(LMH0002TMA和LMH0002SQ)
  • 典型功耗:SD模式下125 mW,HD模式下149 mW
  • 8引脚SOIC或16引脚WQFN封装
  • 取代GS1528,GS1528A或GS1578A

所有商标均为其各自所有者的财产。

参数 与其它产品相比 SDI 电缆均衡器、驱动器、时钟恢复器和交叉点

 
Function
Supply Voltage (V)
ESD HBM (kV)
Data Rate (Max) (Mbps)
In / Out count
Operating Temperature Range (C)
Package Group
Package Size: mm2:W x L (PKG)
Pin/Package
LMH0002 LMH0034 LMH0202
Cable Driver     Equalizer     Cable Driver    
3.3     3.3     3.3    
5     8     5    
1485     1485     1485    
1/1     1/1     2/2    
-40 to 85     0 to 85     0 to 70    
SOIC
WQFN    
SOIC     TSSOP    
8SOIC: 29 mm2: 6 x 4.9(SOIC)
16WQFN: 16 mm2: 4 x 4(WQFN)    
16SOIC: 59 mm2: 6 x 9.9(SOIC)     16TSSOP: 32 mm2: 6.4 x 5(TSSOP)    
16WQFN
8SOIC    
16SOIC     16TSSOP    

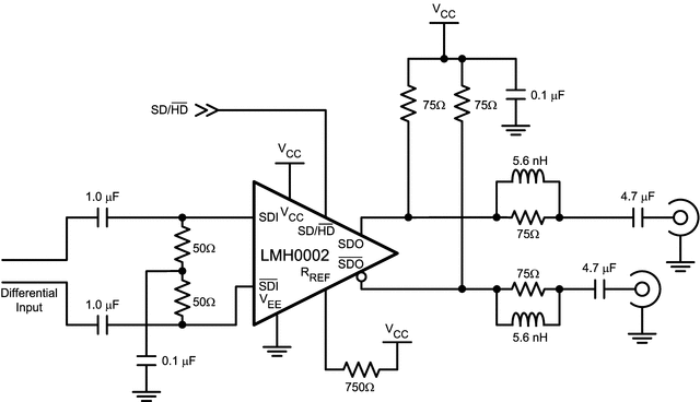
方框图 (1)

技术文档

数据手册(1)

收藏

相关话题
文章来源栏目
+加入圈子

评论(0)

加载更多评论

参与评论

分享到

QQ空间 QQ好友 微博
取消