NCS2211是一款高性能,低失真的A / B类音频放大器。它能够为8Ω扬声器桥接负载(BTL)提供1W的输出功率。 NCS2211可在很宽的温度范围内工作,适用于便携式应用的单电源电压工作。它具有低失真性能,1.0%时典型THD + N为0.2%,并具有关断/启用功能,可延长电池寿命。关断/使能功能可将静态电流降至最大1μA.NCS2211的工作温度范围为-40°C至+ 85°C,采用8引脚SOIC封装和3x3 mm封装。 DFN8封装。 SOIC封装与DFN8封装的引脚兼容,具有同等功能和与竞争器件相当的性能。 DFN8具有仅70°C / W的低热阻,并具有裸露的金属焊盘,有助于热传导到铜PCB材料。低失真,高功率,低静态电流和小封装使NCS2211适用于包括笔记本在内的应用和台式电脑,PDA和扬声器电话。
| 应用 | 终端产品 |
| | |
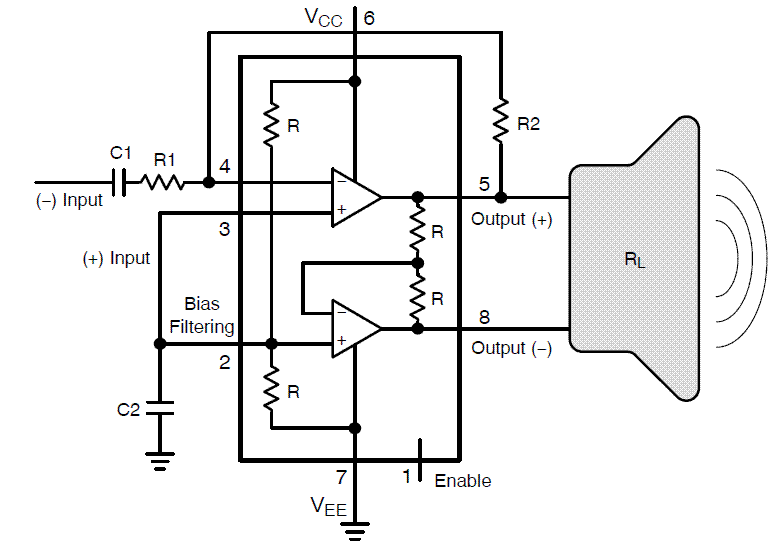
表>电路图、引脚图和封装图


技术文档
数据手册(1)