NCP5304 MOSFET / IGBT驱动器 高压 高压侧和低压侧 双输入
KANA 发表于 2019-07-31 01:02:17
数据:
数据表:高压,高端和低端半桥驱动器
NCP5304是一款高压功率栅极驱动器,提供两路输出,用于直接驱动2个N沟道功率MOSFET或以半桥配置排列的IGBT。
它使用自举技术确保正确驱动高端电源开关。驱动器使用2个具有交叉传导保护的独立输入。
特性
高压范围:高达600V
dV / dt抗扰度±50 V / ns
栅极驱动电源范围为10 V至20 V
高低驱动输出
输出源/灌电流电流能力250 mA / 500 mA
兼容3.3 V和5 V输入逻辑
最多输入引脚上的Vcc摆动
两个通道之间的匹配传播延迟
带输入的阶段输出
具有100ns内部固定死区时间的交叉传导保护
在两个通道的Vcc LockOut(UVLO)下
Pin to Pin与行业标准兼容
应用
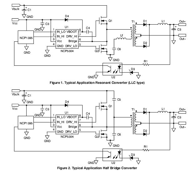
半桥电源转换器
全桥转换器
电路图、引脚图和封装图
技术文档
数据手册(1)
数据表:高压,高端和低端半桥驱动器
赞
收藏
相关话题
MOSFET
+关注
IGBT
+关注
UVLO
+关注
栅极驱动器
+关注
ON
+关注
文章来源栏目
驱动器IC
13人已加入
+加入圈子
评论(
0
)
加载更多评论
参与评论
登录
后参与评论
分享到
QQ空间
QQ好友
微博
取消