搜索内容
登录
GND
2人关注
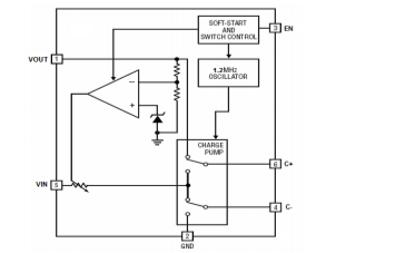
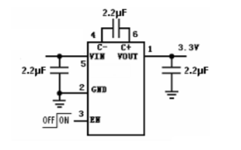
电路图上和电路板上的GND(Ground)代表地线或0线.GND就是公共端的意思,也可以说是地,但这个地并不是真正意义上的地 。是出于应用而假设的一个地,对于电源来说,它就是一个电源的负极。它与大地是不同的。有时候需要将它与大地连接,有时候也不需要,视具体情况而定 。
...展开
469
文章
10
视频
360
帖子
41230
阅读
关注标签,获取最新内容
全部
技术
资讯
资料
帖子
视频
这款电源芯片居然可用U6201直接替代!
2021-03-31
8196阅读
CSI93CXX系列E2PROM的数据手册免费下载
2021-03-30
904阅读
SC4004低噪声稳压电荷泵DCDC变换器的数据手册免费下载
2021-03-03
1204阅读
HM3200B DCDC变换器的数据手册免费下载
2021-02-24
830阅读
HU3031B开关电容倍压器的数据手册免费下载
2021-02-24
1301阅读
HU3031D低噪声稳压电荷泵DCDC变换器
2021-02-24
1298阅读
PW5410A稳压电荷泵DCDC转换器的数据手册免费下载
2021-02-03
1009阅读
PW5410B开关电容倍压器的数据手册免费下载
2021-01-27
1854阅读
PW5410A开关电容倍压器的数据手册免费下载
2021-01-27
1710阅读
Virtex-4 FPGA的封装与引脚规范的详细说明
2021-01-25
1693阅读
电路图上和电路板上的GND
2021-01-20
3.1w阅读
HM3200B开关电容倍压器的数据手册免费下载
2021-01-15
933阅读
PCB的EMC设计指南详细资料说明
2020-12-18
1366阅读
HU3031A低噪声开关电容电压倍增器的数据手册免费下载
2020-12-10
1142阅读
PW5410A DCDC电荷升压芯片的数据手册免费下载
2020-12-09
1291阅读
射频PAFEM导杂散差的原因有哪些
2020-12-29
1338阅读
PW5410A升压芯片的数据手册免费下载
2020-11-24
1264阅读
pcb后期处理工艺:铺铜篇
2020-11-12
1.2w阅读
PCB板子如何通过电解电容来寻找GND地线?
2021-03-02
4727阅读
电流到底是怎么流过绝缘的真空的?
2021-03-29
3288阅读
上一页
23
/
27
下一页
相关推荐
更多 >
type-c
GND
USB-C
USB 3.1
Profibus-DP
驱动电机
USB Type-C
typec
type_c
MHL3.0
矽映
×
20
完善资料,
赚取积分