描述
以前,我制作了一个 Arduino 板,它具有外部接头连接器、FTDI 以及传感器和模块安装的一些额外功能。它非常容易构建,是新爱好者的完美开发板。您可以在此处查看搭建说明和使用的组件。顺便说一下,RF Arduino 也是时下流行的板子。其中带有板载 NRF24L01 模块。因此,需要将外部电线连接到它。制作板载 PCB,以便通过提供 CS 和 CSN 信号激活 NRF24l01。

但在开始这个主要项目之前,我选择使用专用的 NRF24L01 板克隆。这样电路的工作就从这里清除了。成功构建后,我们可以使用 NRF Arduino。您可以从这里看到 nRF IC 的更多功能/模式。
所需组件:

1) NRF24L01
2) Arduino 纳米/乌诺
3) 22pf电容
4) 16mhz晶振
5) 100nF、1.5pf、10nf、1pf陶瓷电容
6) 8nh, 5nh 和 3nh 电感

所有这些部件都可以从旧的 nRF 模块中收集,下面给出了组件描述/电路图。
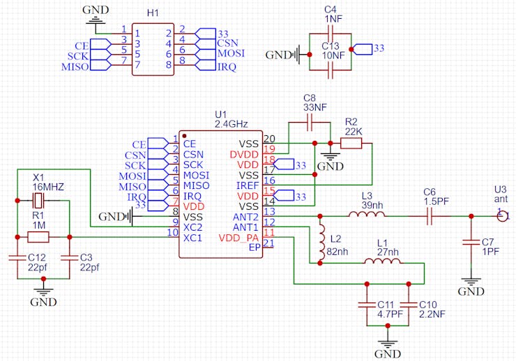
电路图:

该模块可以通过 SPI 连接与 Arduino 连接。MOSI、MISO 和 SCK 引脚分别连接到 D11、D12 和 D13。该模块适用于 3.3 伏滤波电源。从这里获取此模块的 Arduino shield 用于测试目的。另外 2 个连接称为 CS 和 CSN,用于选择芯片组。

所有电路组件都可以从任何旧的 nRF 模块中收集。无需担心对齐问题,因为我制作了原始 PCB 的正确复制品。这样我们就可以以与原始组件相同的方式放置组件。
PCB文件:

1 / 2
我修改了 PCB 布局,使组件放置看起来与原始 NRF 模块相似。如果你想使用相同的文件来制作你自己的 nrf24l01 模块,那么从这里获取它。NRF24L01芯片为24脚QFN贴片封装,不易焊接。如果您想减少焊接/组装工作,那么 JLCPCB SMT 组装服务是最好的解决方案,起价仅为 8 美元。

我为我的项目选择 1.6mm、红色、FR4 材料和 HASL 成品 PCB。现在注册 JLCPCB即可免费获得价值 54 美元的新用户优惠券。
集会:
所有组件信息都在此处给出。你可以利用这些数据用 nRF 做更实用的嵌入式项目。

在这种小尺寸电路板上焊接 20 引脚 QFN 封装并不容易。您也可以尝试晶联电路提供的Smt组装服务。您可以匹配上面给出的电路图中的数据并相应地放置组件。
在职的:
我使用 PCB 屏蔽将此模块与 Arduino 配对,所有连接信息都在辅助博客中提供,并附有原理图和电路说明。这些模块可以使用带有板载 3.3 伏稳压器和滤波电容器的扩展板直接与 Arduino 配对。
声明:本文内容及配图由入驻作者撰写或者入驻合作网站授权转载。文章观点仅代表作者本人,不代表电子发烧友网立场。文章及其配图仅供工程师学习之用,如有内容侵权或者其他违规问题,请联系本站处理。 举报投诉
全部0条评论
快来发表一下你的评论吧 !